SPI基础支持此处不再赘述,直接分析linux中的SPI驱动源码。
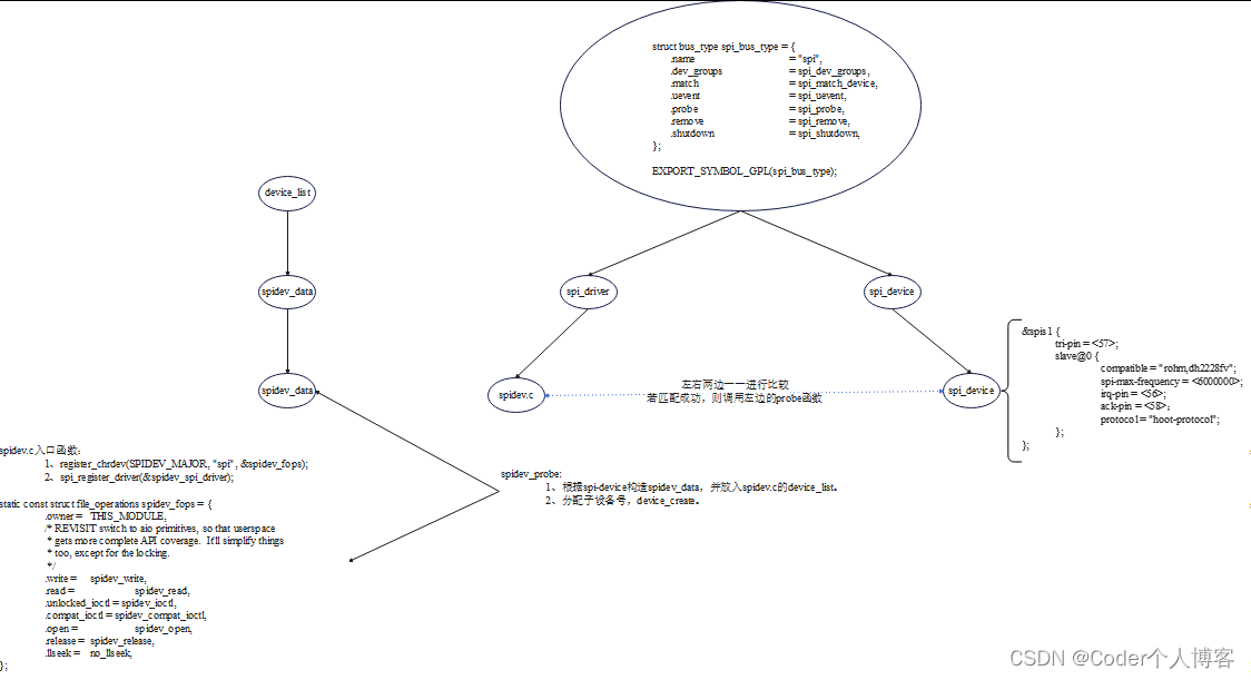
1、SPI设备驱动架构图

2、源码分析
本次分析基于kernel5.18,linux/drivers/spi/spidev.c
设备树示例:
&spis1 { tri-pin = <57>; slave@0 { compatible = "rohm,dh2228fv"; spi-max-frequency = <6000000>; irq-pin = <56>; ack-pin = <58>; protocol = "hoot-protocol"; }; }; 设备树里面SPI设备节点的compatible属性等于如下值,就会跟spidev驱动进行匹配:
static const struct spi_device_id spidev_spi_ids[] = {{ .name = "dh2228fv" },{ .name = "ltc2488" },{ .name = "sx1301" },{ .name = "bk4" },{ .name = "dhcom-board" },{ .name = "m53cpld" },{ .name = "spi-petra" },{ .name = "spi-authenta" },{},};MODULE_DEVICE_TABLE(spi, spidev_spi_ids); 匹配成功后spidev.c里面的spidev_probe就会被调用。
spidev_spi_driver源码分析
spidev_spi_driver源码具体实现如下:
static struct spi_driver spidev_spi_driver = {.driver = {.name ="spidev",.of_match_table = spidev_dt_ids,.acpi_match_table = spidev_acpi_ids,},.probe = spidev_probe,.remove = spidev_remove,.id_table = spidev_spi_ids,/* NOTE: suspend/resume methods are not necessary here. * We don't do anything except pass the requests to/from * the underlying controller. The refrigerator handles * most issues; the controller driver handles the rest. */}; 其中spidev_probe的具体实现如下:
static int spidev_probe(struct spi_device *spi){int (*match)(struct device *dev);struct spidev_data*spidev;intstatus;unsigned longminor;match = device_get_match_data(&spi->dev);if (match) {status = match(&spi->dev);if (status)return status;}/* Allocate driver data */spidev = kzalloc(sizeof(*spidev), GFP_KERNEL); /* 分配结构体 */if (!spidev)return -ENOMEM;/* Initialize the driver data */spidev->spi = spi; /* spidev_data里面记录spi-device结构体 */spin_lock_init(&spidev->spi_lock);mutex_init(&spidev->buf_lock);INIT_LIST_HEAD(&spidev->device_entry);/* If we can allocate a minor number, hook up this device. * Reusing minors is fine so long as udev or mdev is working. */mutex_lock(&device_list_lock);minor = find_first_zero_bit(minors, N_SPI_MINORS); /* 找到一个空闲的次设备号 */if (minor < N_SPI_MINORS) {struct device *dev;spidev->devt = MKDEV(SPIDEV_MAJOR, minor);dev = device_create(spidev_class, &spi->dev, spidev->devt, /* 创建一个设备,通过、dev/spidevx.x */ spidev, "spidev%d.%d", spi->master->bus_num, spi->chip_select); /* spi的第几个spi_master设备,spi的片选信号信息 */status = PTR_ERR_OR_ZERO(dev);} else {dev_dbg(&spi->dev, "no minor number available!\n");status = -ENODEV;}if (status == 0) {set_bit(minor, minors);list_add(&spidev->device_entry, &device_list); /* 将这个spidev_data添加到device_list链表中 */}mutex_unlock(&device_list_lock);spidev->speed_hz = spi->max_speed_hz;if (status == 0)spi_set_drvdata(spi, spidev);elsekfree(spidev);return status;} 主要功能就是调用device_create创建设备文件,生成设备节点,用户可以通过节点进行读写和iotrol操作,其次还完成了如下操作:
1、分配一个spidev_data结构体,用来记录对应的spi_device。
2、将spi_data记录在一个链表里。
3、分配一个设备好,以后可以根据这个次设备号在上述的链表里面查找spidev_data。
4、device_create函数会生成一个设备节点:/dev/spidevB.D。B表示总线号,B表示这是SPI master下第几个设备,后续就可以通过/dev/spidevB.D来访问spidev驱动。
设备驱动的初始化和退出:
static int __init spidev_init(void){int status;/* Claim our 256 reserved device numbers. Then register a class * that will key udev/mdev to add/remove /dev nodes. Last, register * the driver which manages those device numbers. */status = register_chrdev(SPIDEV_MAJOR, "spi", &spidev_fops); /* 注册字符设备(spidev_fops) */if (status < 0)return status;spidev_class = class_create(THIS_MODULE, "spidev"); /* 注册sysfs spidev节点 */if (IS_ERR(spidev_class)) {unregister_chrdev(SPIDEV_MAJOR, spidev_spi_driver.driver.name);return PTR_ERR(spidev_class);}status = spi_register_driver(&spidev_spi_driver); /* 注册spi设备驱动 */if (status < 0) {class_destroy(spidev_class);unregister_chrdev(SPIDEV_MAJOR, spidev_spi_driver.driver.name);}return status;}module_init(spidev_init); /* 驱动模块初始化 */static void __exit spidev_exit(void){spi_unregister_driver(&spidev_spi_driver); /* 注销spi 设备驱动 */class_destroy(spidev_class); /* 注销sysfs spidev节点 */unregister_chrdev(SPIDEV_MAJOR, spidev_spi_driver.driver.name); /* 注销spi设备驱动 */}module_exit(spidev_exit); /* 驱动模块注销 */ module_init源码分析请关注:module_init源码分析。
module_exit源码分析请关注:module_exit源码分析。
class_create源码分析请关注:class_create源码分析
class_destroy源码分析请关注:class_destroy源码分析
register_chrdev源码分析请关注:后续更新(TODO)。
unregister_chrdev源码分析请关注:后续更新(TODO)。
SPIDEV_MAJOR:#define SPIDEV_MAJOR 153 /* assigned */
spidev_init源码分析
register_chrdev:创建字符设备,spi属于字符设备驱动,定义如下:
static inline int register_chrdev(unsigned int major, const char *name, const struct file_operations *fops) 入参传入 file_operations 结构体,结构体存了很多函数指针,实现读写和ioctrl相关操作,也是驱动最核心的功能,下面是spidev 实现的结构体:
static const struct file_operations spidev_fops = {.owner =THIS_MODULE,/* REVISIT switch to aio primitives, so that userspace * gets more complete API coverage. It'll simplify things * too, except for the locking. */.write = spidev_write, /* 单工写模式 */.read = spidev_read, /* 单工读模式 */.unlocked_ioctl = spidev_ioctl, /* 设置频率、模式、进行双工传输 */.compat_ioctl = spidev_compat_ioctl,.open = spidev_open,.release = spidev_release,.llseek = no_llseek,}; spidev_fops分析
spiev_write函数分析
spidev_write的源码如下:
/* Write-only message with current device setup */static ssize_tspidev_write(struct file *filp, const char __user *buf,size_t count, loff_t *f_pos){struct spidev_data*spidev;ssize_t status;unsigned longmissing;/* chipselect only toggles at start or end of operation */if (count > bufsiz)return -EMSGSIZE;spidev = filp->private_data; /* spidev_data结构体是很重要的数据传递类型 */mutex_lock(&spidev->buf_lock);missing = copy_from_user(spidev->tx_buffer, buf, count); /* 数据从用户态copy到内核态 */if (missing == 0)status = spidev_sync_write(spidev, count); /* 同步数据 */elsestatus = -EFAULT;mutex_unlock(&spidev->buf_lock);return status;} spidev_sync_write函数的具体实现如下:
static inline ssize_tspidev_sync_write(struct spidev_data *spidev, size_t len){struct spi_transfert = {.tx_buf= spidev->tx_buffer, /* 指定tx_buffer */.len= len, /* 指定长度 */ .speed_hz= spidev->speed_hz, /* 指定传输速率 */};struct spi_messagem;spi_message_init(&m); /* spi消息初始化(初始化传输事务链表头) */spi_message_add_tail(&t, &m); /* 添加spi传输到spi消息传输链表,将t放到message的尾部 */return spidev_sync(spidev, &m); /* spi同步传输 */} 上述代码中的spi_message_init函数,具体实现如下:
static inline void spi_message_init_no_memset(struct spi_message *m){INIT_LIST_HEAD(&m->transfers);INIT_LIST_HEAD(&m->resources);}static inline void spi_message_init(struct spi_message *m){memset(m, 0, sizeof *m);spi_message_init_no_memset(m);} 通过源码可知,spi_message_init将传入的结构体spi_message全部内容初始化为0,并被初始化过的结构体spi_message传递给了函数spi_message_init_no_memset。
在spi_message_init_no_memset通过INIT_LIST_HEAD为m->transfers和m->resources分别创建双向链表的头节点。
在spidev_sync_write函数中,在完成SPI数据的链表的初始化之后又通过调用spi_message_add_tail函数,将struct spi_transfer t和struct spi_message m分别添加到前一步创建的双向链表的尾部。
在spidev_sync_write函数的最后通过调用spidev_sync函数进行SPI的同步传输,并将结果返回,此处spidev_sync函数的具体实现如下:
static ssize_tspidev_sync(struct spidev_data *spidev, struct spi_message *message){int status;struct spi_device *spi;spin_lock_irq(&spidev->spi_lock);spi = spidev->spi;spin_unlock_irq(&spidev->spi_lock);if (spi == NULL)status = -ESHUTDOWN;elsestatus = spi_sync(spi, message);if (status == 0)status = message->actual_length;return status;} 梳理spidev_sync的数据传输流程:spidev_sync --> spi_sync --> __spi_sync --> __spi_queued_transfer --> kthread_queue_work最终将数据放到工作队列中,通过SPI总线驱动实现数据的发送功能。
spiev_read函数分析
spidev_read函数源码如下:
/* Read-only message with current device setup */static ssize_tspidev_read(struct file *filp, char __user *buf, size_t count, loff_t *f_pos){struct spidev_data*spidev;ssize_tstatus;/* chipselect only toggles at start or end of operation */if (count > bufsiz)return -EMSGSIZE;spidev = filp->private_data; /* 从私有数据中获取spidev_data数据 */mutex_lock(&spidev->buf_lock); /* 加锁操作,数据安全 */status = spidev_sync_read(spidev, count); /* 同步读取数据 */if (status > 0) {unsigned longmissing;missing = copy_to_user(buf, spidev->rx_buffer, status); /* 将读取的数据从内核态copy到用户态 */if (missing == status)status = -EFAULT;elsestatus = status - missing;}mutex_unlock(&spidev->buf_lock); /* 解锁操作 */return status;} spidev_sync_read函数的具体实现如下:
static inline ssize_tspidev_sync_read(struct spidev_data *spidev, size_t len){struct spi_transfert = {.rx_buf= spidev->rx_buffer, /* 指定rx_buffer */.len= len,.speed_hz= spidev->speed_hz,};struct spi_messagem; /* 构造一个message */spi_message_init(&m); /* 初始化spi_message */spi_message_add_tail(&t, &m); /* 将transfer放到message的尾部 */return spidev_sync(spidev, &m); /* 发起数据传输 */} 将要发送的数据填充到struct spi_transfer t结构体中,跟spidev_sync_write同样的将通过spi_message_init函数初始化spi_message全部为0,通过spi_message_init_no_memset函数调用INIT_LIST_HEAD为m->transfers和m->resources分别创建双向链表的头节点。
与spidev_sync_write函数一样,在完成SPI数据的链表的初始化之后又通过调用spi_message_add_tail函数,将struct spi_transfer t和struct spi_message m分别添加到前一步创建的双向链表的尾部。
spidev_sync函数完成数据同步的流程此处不在重复。
spidev_ioctl函数分析
spidev_ioctl的源码如下:
static longspidev_ioctl(struct file *filp, unsigned int cmd, unsigned long arg){intretval = 0;struct spidev_data*spidev;struct spi_device*spi;u32tmp;unsignedn_ioc;struct spi_ioc_transfer*ioc;/* Check type and command number */if (_IOC_TYPE(cmd) != SPI_IOC_MAGIC)return -ENOTTY;/* guard against device removal before, or while, * we issue this ioctl. */spidev = filp->private_data;spin_lock_irq(&spidev->spi_lock);spi = spi_dev_get(spidev->spi);spin_unlock_irq(&spidev->spi_lock);if (spi == NULL)return -ESHUTDOWN;/* use the buffer lock here for triple duty: * - prevent I/O (from us) so calling spi_setup() is safe; * - prevent concurrent SPI_IOC_WR_* from morphing * data fields while SPI_IOC_RD_* reads them; * - SPI_IOC_MESSAGE needs the buffer locked "normally". */mutex_lock(&spidev->buf_lock);switch (cmd) {/* read requests */case SPI_IOC_RD_MODE:retval = put_user(spi->mode & SPI_MODE_MASK,(__u8 __user *)arg);break;case SPI_IOC_RD_MODE32:retval = put_user(spi->mode & SPI_MODE_MASK,(__u32 __user *)arg);break;case SPI_IOC_RD_LSB_FIRST:retval = put_user((spi->mode & SPI_LSB_FIRST) ? 1 : 0,(__u8 __user *)arg);break;case SPI_IOC_RD_BITS_PER_WORD:retval = put_user(spi->bits_per_word, (__u8 __user *)arg);break;case SPI_IOC_RD_MAX_SPEED_HZ:retval = put_user(spidev->speed_hz, (__u32 __user *)arg);break;/* write requests */case SPI_IOC_WR_MODE:case SPI_IOC_WR_MODE32:if (cmd == SPI_IOC_WR_MODE)retval = get_user(tmp, (u8 __user *)arg);elseretval = get_user(tmp, (u32 __user *)arg);if (retval == 0) {struct spi_controller *ctlr = spi->controller;u32save = spi->mode;if (tmp & ~SPI_MODE_MASK) {retval = -EINVAL;break;}if (ctlr->use_gpio_descriptors && ctlr->cs_gpiods && ctlr->cs_gpiods[spi->chip_select])tmp |= SPI_CS_HIGH;tmp |= spi->mode & ~SPI_MODE_MASK;spi->mode = (u16)tmp;retval = spi_setup(spi);if (retval < 0)spi->mode = save;elsedev_dbg(&spi->dev, "spi mode %x\n", tmp);}break;case SPI_IOC_WR_LSB_FIRST:retval = get_user(tmp, (__u8 __user *)arg);if (retval == 0) {u32save = spi->mode;if (tmp)spi->mode |= SPI_LSB_FIRST;elsespi->mode &= ~SPI_LSB_FIRST;retval = spi_setup(spi);if (retval < 0)spi->mode = save;elsedev_dbg(&spi->dev, "%csb first\n",tmp ? 'l' : 'm');}break;case SPI_IOC_WR_BITS_PER_WORD:retval = get_user(tmp, (__u8 __user *)arg);if (retval == 0) {u8save = spi->bits_per_word;spi->bits_per_word = tmp;retval = spi_setup(spi);if (retval < 0)spi->bits_per_word = save;elsedev_dbg(&spi->dev, "%d bits per word\n", tmp);}break;case SPI_IOC_WR_MAX_SPEED_HZ:retval = get_user(tmp, (__u32 __user *)arg);if (retval == 0) {u32save = spi->max_speed_hz;spi->max_speed_hz = tmp;retval = spi_setup(spi);if (retval == 0) {spidev->speed_hz = tmp;dev_dbg(&spi->dev, "%d Hz (max)\n",spidev->speed_hz);}spi->max_speed_hz = save;}break;default:/* segmented and/or full-duplex I/O request *//* Check message and copy into scratch area */ioc = spidev_get_ioc_message(cmd,(struct spi_ioc_transfer __user *)arg, &n_ioc);if (IS_ERR(ioc)) {retval = PTR_ERR(ioc);break;}if (!ioc)break;/* n_ioc is also 0 *//* translate to spi_message, execute */retval = spidev_message(spidev, ioc, n_ioc);kfree(ioc);break;}mutex_unlock(&spidev->buf_lock);spi_dev_put(spi);return retval;} spidev_compat_ioctl函数分析
spidev_open函数分析
spidev_open函数源码如下:
static int spidev_open(struct inode *inode, struct file *filp){struct spidev_data*spidev;intstatus = -ENXIO;mutex_lock(&device_list_lock); /* 在device_list链表中查找和inode下的注册此设备号一致的设备 */list_for_each_entry(spidev, &device_list, device_entry) {if (spidev->devt == inode->i_rdev) {status = 0;break;}}if (status) {pr_debug("spidev: nothing for minor %d\n", iminor(inode));goto err_find_dev;}if (!spidev->tx_buffer) {spidev->tx_buffer = kmalloc(bufsiz, GFP_KERNEL);if (!spidev->tx_buffer) {dev_dbg(&spidev->spi->dev, "open/ENOMEM\n");status = -ENOMEM;goto err_find_dev;}}if (!spidev->rx_buffer) {spidev->rx_buffer = kmalloc(bufsiz, GFP_KERNEL);if (!spidev->rx_buffer) {dev_dbg(&spidev->spi->dev, "open/ENOMEM\n");status = -ENOMEM;goto err_alloc_rx_buf;}}spidev->users++; /* 把找到的spidev_data保存在私有数据中 */filp->private_data = spidev;stream_open(inode, filp);mutex_unlock(&device_list_lock);return 0;err_alloc_rx_buf:kfree(spidev->tx_buffer);spidev->tx_buffer = NULL;err_find_dev:mutex_unlock(&device_list_lock);return status;}