背景
这个产品是基本艾韵盒子的电路基础上添加了射频315的433的学习和发射功能。是阳阳学编程粉丝群的阿达给大家分享的。
功能描述:
1、固件用的是飞阳物联平台的红外固件3.0,固件下载地址
链接: https://pan.baidu.com/s/1_pfVBW1WcC80hJFmBF34Xw 提取码: 2sgq
2、支持红外,射频315和433遥控器的学习功能。
3、支持小爱同学,天猫精灵语音控制。
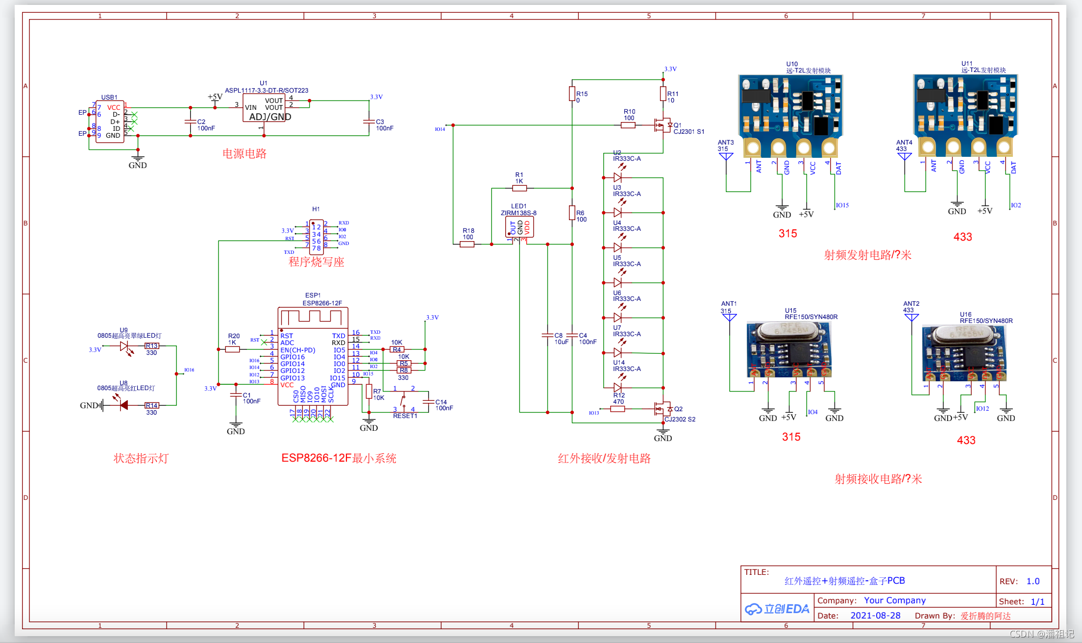
4、有开源pcb ,物料清单,可以自己去打样,按物料清单购买电子元器件焊接。打样文件和物料清单在下面网盘里。
链接:https://pan.baidu.com/s/1gv-G_XBXf1GmgCVPzEuNLw 提取码:js9s
[video(video-zFC0rNj5-1632135503930)(type-csdn)(url-https://live.csdn.net/v/embed/177209)(image-https://live-file.csdnimg.cn/release/live/file/1632133056451.png?x-oss-process=image/resize,l_300)(title-阿达的红外射频遥控盒子)]
原理图

电路板

