>>>深度学习Tricks,第一时间送达<<<
目录
CVPR19 单幅图像超分辨率来了!!!
(一)前沿介绍
论文题目:Second-order Attention Network for Single Image Super-Resolution
论文地址:CVPR19 超分辨率
代码地址:https://github.com/daitao/SAN
1.SOCA moudle结构图
2.相关实验结果
(二)YOLOv5/YOLOv7改进之结合SOCA
1.配置common.py文件
2.配置yolo.py文件
3.配置yolov5/yolov7_SOCA moudle.yaml文件
>>>一起交流!互相学习!共同进步!<<<
CVPR19 单幅图像超分辨率来了!!!
(一)前沿介绍
论文题目:Second-order Attention Network for Single Image Super-Resolution
论文地址:CVPR19 超分辨率
代码地址:https://github.com/daitao/SAN
基于CNN的超分辨方法虽然取得了最好的结果,但此类方法关注更宽或更深的结构设计,忽略了中间层特征之间的关系。基于此,本文提出了二阶注意力机制(SOCA)更好的学习特征之间的联系,此模块通过利用二阶特征的分布自适应的学习特征的内部依赖关系,SOCA的机制是网络能够专注于更有益的信息且能够提高判别学习的能力。此外,本文提出了一种非局部加强残差组结构能进一步结合非局部操作来提取长程的空间上下文信息。通过堆叠非局部残差组,本文的方法能够利用LR图像的信息且能够忽略低频信息。总体上该论文贡献主要有以下三点:
1.提出了用于图像超分辨的深度二阶注意力网络,
2.提出了二阶注意力机制通过利用高阶的特征自适应的调整特征,另外利用了协方差归一化的方法来加速网络的训练。
3.提出了非局部加强残差组NLRG结构构建网络,进一步结合非局部操作来提取空间上的上下文信息,并共享残差结构来学习深度特征,另外通过跳跃链接来过滤低频信息且简化了深层网络的训练。
1.SOCA moudle结构图

2.相关实验结果

(二)YOLOv5/YOLOv7改进之结合SOCA
改进方法和其他注意力机制一样,分三步走:
1.配置common.py文件
#SOCA moudle 单幅图像超分辨率class Covpool(Function): @staticmethod def forward(ctx, input): x = input batchSize = x.data.shape[0] dim = x.data.shape[1] h = x.data.shape[2] w = x.data.shape[3] M = h*w x = x.reshape(batchSize,dim,M) I_hat = (-1./M/M)*torch.ones(M,M,device = x.device) + (1./M)*torch.eye(M,M,device = x.device) I_hat = I_hat.view(1,M,M).repeat(batchSize,1,1).type(x.dtype) y = x.bmm(I_hat).bmm(x.transpose(1,2)) ctx.save_for_backward(input,I_hat) return y @staticmethod def backward(ctx, grad_output): input,I_hat = ctx.saved_tensors x = input batchSize = x.data.shape[0] dim = x.data.shape[1] h = x.data.shape[2] w = x.data.shape[3] M = h*w x = x.reshape(batchSize,dim,M) grad_input = grad_output + grad_output.transpose(1,2) grad_input = grad_input.bmm(x).bmm(I_hat) grad_input = grad_input.reshape(batchSize,dim,h,w) return grad_inputclass Sqrtm(Function): @staticmethod def forward(ctx, input, iterN): x = input batchSize = x.data.shape[0] dim = x.data.shape[1] dtype = x.dtype I3 = 3.0*torch.eye(dim,dim,device = x.device).view(1, dim, dim).repeat(batchSize,1,1).type(dtype) normA = (1.0/3.0)*x.mul(I3).sum(dim=1).sum(dim=1) A = x.div(normA.view(batchSize,1,1).expand_as(x)) Y = torch.zeros(batchSize, iterN, dim, dim, requires_grad = False, device = x.device) Z = torch.eye(dim,dim,device = x.device).view(1,dim,dim).repeat(batchSize,iterN,1,1) if iterN < 2: ZY = 0.5*(I3 - A) Y[:,0,:,:] = A.bmm(ZY) else: ZY = 0.5*(I3 - A) Y[:,0,:,:] = A.bmm(ZY) Z[:,0,:,:] = ZY for i in range(1, iterN-1): ZY = 0.5*(I3 - Z[:,i-1,:,:].bmm(Y[:,i-1,:,:])) Y[:,i,:,:] = Y[:,i-1,:,:].bmm(ZY) Z[:,i,:,:] = ZY.bmm(Z[:,i-1,:,:]) ZY = 0.5*Y[:,iterN-2,:,:].bmm(I3 - Z[:,iterN-2,:,:].bmm(Y[:,iterN-2,:,:])) y = ZY*torch.sqrt(normA).view(batchSize, 1, 1).expand_as(x) ctx.save_for_backward(input, A, ZY, normA, Y, Z) ctx.iterN = iterN return y @staticmethod def backward(ctx, grad_output): input, A, ZY, normA, Y, Z = ctx.saved_tensors iterN = ctx.iterN x = input batchSize = x.data.shape[0] dim = x.data.shape[1] dtype = x.dtype der_postCom = grad_output*torch.sqrt(normA).view(batchSize, 1, 1).expand_as(x) der_postComAux = (grad_output*ZY).sum(dim=1).sum(dim=1).div(2*torch.sqrt(normA)) I3 = 3.0*torch.eye(dim,dim,device = x.device).view(1, dim, dim).repeat(batchSize,1,1).type(dtype) if iterN < 2: der_NSiter = 0.5*(der_postCom.bmm(I3 - A) - A.bmm(der_sacleTrace)) else: dldY = 0.5*(der_postCom.bmm(I3 - Y[:,iterN-2,:,:].bmm(Z[:,iterN-2,:,:])) - Z[:,iterN-2,:,:].bmm(Y[:,iterN-2,:,:]).bmm(der_postCom)) dldZ = -0.5*Y[:,iterN-2,:,:].bmm(der_postCom).bmm(Y[:,iterN-2,:,:]) for i in range(iterN-3, -1, -1): YZ = I3 - Y[:,i,:,:].bmm(Z[:,i,:,:]) ZY = Z[:,i,:,:].bmm(Y[:,i,:,:]) dldY_ = 0.5*(dldY.bmm(YZ) - Z[:,i,:,:].bmm(dldZ).bmm(Z[:,i,:,:]) - ZY.bmm(dldY)) dldZ_ = 0.5*(YZ.bmm(dldZ) - Y[:,i,:,:].bmm(dldY).bmm(Y[:,i,:,:]) - dldZ.bmm(ZY)) dldY = dldY_ dldZ = dldZ_ der_NSiter = 0.5*(dldY.bmm(I3 - A) - dldZ - A.bmm(dldY)) grad_input = der_NSiter.div(normA.view(batchSize,1,1).expand_as(x)) grad_aux = der_NSiter.mul(x).sum(dim=1).sum(dim=1) for i in range(batchSize): grad_input[i,:,:] += (der_postComAux[i] \ - grad_aux[i] / (normA[i] * normA[i])) \ *torch.ones(dim,device = x.device).diag() return grad_input, Noneclass Triuvec(Function): @staticmethod def forward(ctx, input): x = input batchSize = x.data.shape[0] dim = x.data.shape[1] dtype = x.dtype x = x.reshape(batchSize, dim*dim) I = torch.ones(dim,dim).triu().t().reshape(dim*dim) index = I.nonzero() y = torch.zeros(batchSize,dim*(dim+1)/2,device = x.device) for i in range(batchSize): y[i, :] = x[i, index].t() ctx.save_for_backward(input,index) return y @staticmethod def backward(ctx, grad_output): input,index = ctx.saved_tensors x = input batchSize = x.data.shape[0] dim = x.data.shape[1] dtype = x.dtype grad_input = torch.zeros(batchSize,dim,dim,device = x.device,requires_grad=False) grad_input = grad_input.reshape(batchSize,dim*dim) for i in range(batchSize): grad_input[i,index] = grad_output[i,:].reshape(index.size(),1) grad_input = grad_input.reshape(batchSize,dim,dim) return grad_inputdef CovpoolLayer(var): return Covpool.apply(var)def SqrtmLayer(var, iterN): return Sqrtm.apply(var, iterN)def TriuvecLayer(var): return Triuvec.apply(var)class SOCA(nn.Module): def __init__(self, channel, reduction=8): super(SOCA, self).__init__() self.max_pool = nn.MaxPool2d(kernel_size=2) self.conv_du = nn.Sequential( nn.Conv2d(channel, channel // reduction, 1, padding=0, bias=True), nn.ReLU(inplace=True), nn.Conv2d(channel // reduction, channel, 1, padding=0, bias=True), nn.Sigmoid() ) 2.配置yolo.py文件
加入SOCA moudle模块。
3.配置yolov5/yolov7_SOCA moudle.yaml文件
添加方法灵活多变,Backbone或者Neck都可。示例如下:
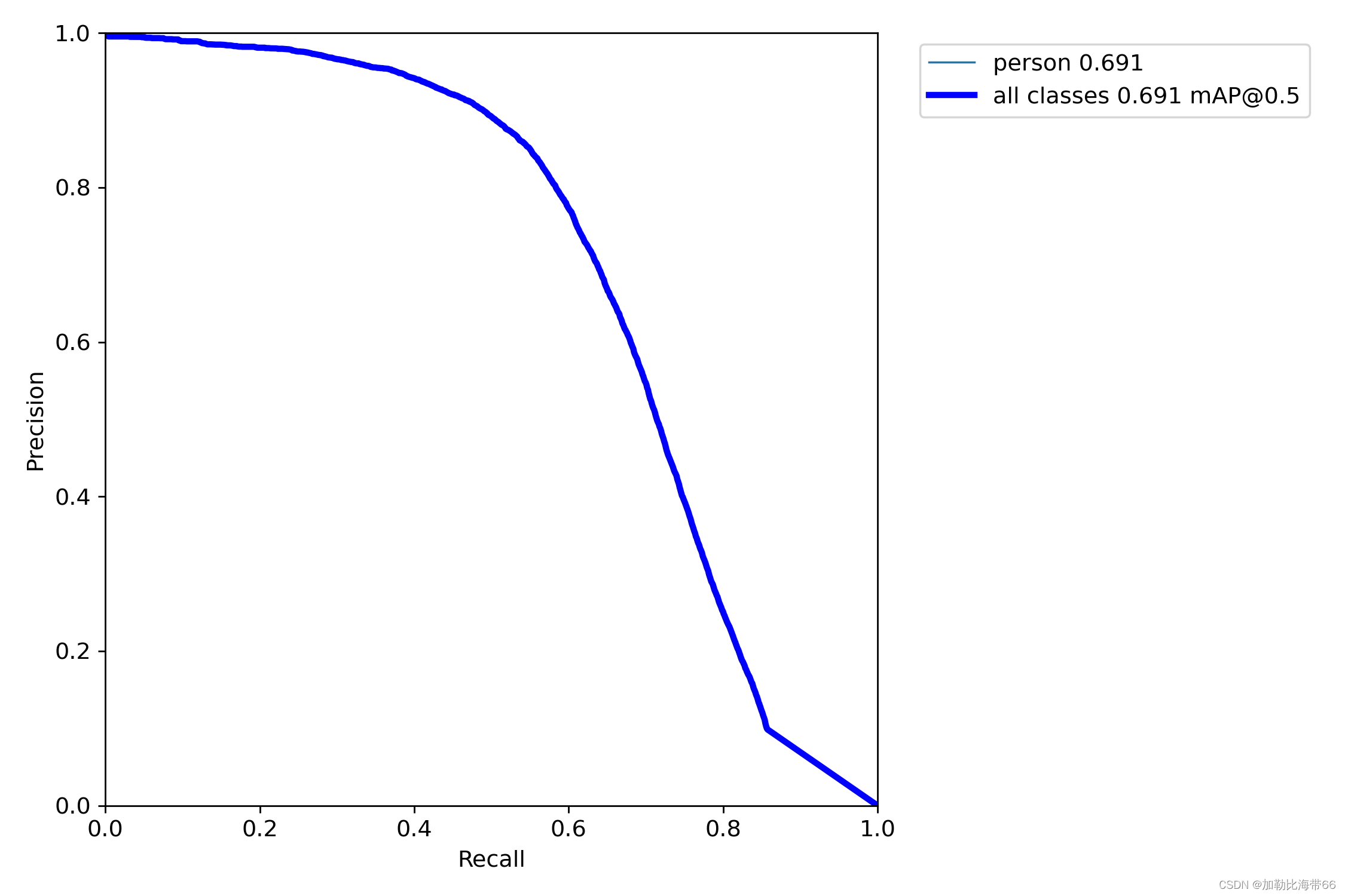
# anchorsanchors: - [10,13, 16,30, 33,23] # P3/8 - [30,61, 62,45, 59,119] # P4/16 - [116,90, 156,198, 373,326] # P5/32# YOLOv5 backbonebackbone: # [from, number, module, args] [[-1, 1, Focus, [64, 3]], # 0-P1/2 [-1, 1, Conv, [128, 3, 2]], # 1-P2/4 [-1, 3, C3, [128]], [-1, 1, Conv, [256, 3, 2]], # 3-P3/8 [-1, 9, C3, [256]], [-1, 1, Conv, [512, 3, 2]], # 5-P4/16 [-1, 9, C3, [512]], [-1, 1, Conv, [1024, 3, 2]], # 7-P5/32 [-1, 1, SPP, [1024, [5, 9, 13]]], [-1, 3, C3, [1024, False]], # 9 ]# YOLOv5 headhead: [[-1, 1, Conv, [512, 1, 1]], [-1, 1, nn.Upsample, [None, 2, 'nearest']], [[-1, 6], 1, Concat, [1]], # cat backbone P4 [-1, 3, C3, [512, False]], # 13 [-1, 1, Conv, [256, 1, 1]], [-1, 1, nn.Upsample, [None, 2, 'nearest']], [[-1, 4], 1, Concat, [1]], # cat backbone P3 [-1, 3, C3, [256, False]], # 17 (P3/8-small) [-1, 1, Conv, [256, 3, 2]], [[-1, 14], 1, Concat, [1]], # cat head P4 [-1, 3, C3, [512, False]], # 20 (P4/16-medium) [-1, 1, Conv, [512, 3, 2]], [[-1, 10], 1, Concat, [1]], # cat head P5 [-1, 3, C3, [1024, False]], # 23 (P5/32-large) [-1, 1, SOCA, [1024]], [[17, 20, 24], 1, Detect, [nc, anchors]], # Detect(P3, P4, P5) ] ?PS:来自粉丝小伙伴的实验对比图~???
①实验前:
②实验后:
???【算法创新&算法训练&论文投稿】相关链接???
✨【YOLO创新算法尝新系列】✨
? 美团出品 | YOLOv6 v3.0 is Coming(超越YOLOv7、v8)
? 官方正品 | Ultralytics YOLOv8算法来啦(尖端SOTA模型)
? 改进YOLOv5/YOLOv7——魔改YOLOv5/YOLOv7提升检测精度(涨点必备)
————————————?【重磅干货来袭】?————————————
?一、主干网络改进(持续更新中)??
1.目标检测算法——YOLOv5/YOLOv7改进之结合ConvNeXt结构(纯卷积|超越Swin)
2.目标检测算法——YOLOv5/YOLOv7改进之结合MobileOne结构(高性能骨干|仅需1ms)
3.目标检测算法——YOLOv5/YOLOv7改进之结合Swin Transformer V2(涨点神器)
4.目标检测算法——YOLOv5/YOLOv7改进结合BotNet(Transformer)
5.目标检测算法——YOLOv5/YOLOv7改进之GSConv+Slim Neck(优化成本)
6.目标检测算法——YOLOv5/YOLOv7改进结合新神经网络算子Involution(CVPR 2021)
7.目标检测算法——YOLOv7改进|增加小目标检测层
8.目标检测算法——YOLOv5改进|增加小目标检测层
? 持续更新中……
?二、轻量化网络(持续更新中)??
1.目标检测算法——YOLOv5/YOLOv7改进之结合RepVGG(速度飙升)
2.目标检测算法——YOLOv5/YOLOv7改进之结合PP-LCNet(轻量级CPU网络)
3.目标检测算法——YOLOv5/YOLOv7改进之结合轻量化网络MobileNetV3(降参提速)
4.目标检测算法——YOLOv5/YOLOv7改进|结合轻量型网络ShuffleNetV2
5.目标检测算法——YOLOv5/YOLOv7改进结合轻量型Ghost模块
? 持续更新中……
?三、注意力机制(持续更新中)??
1.目标检测算法——YOLOv5改进之结合CBAM注意力机制
2.目标检测算法——YOLOv7改进之结合CBAM注意力机制
3.目标检测算法——YOLOv5/YOLOv7之结合CA注意力机制
4.目标检测算法——YOLOv5/YOLOv7改进之结合ECA注意力机制
5.目标检测算法——YOLOv5/YOLOv7改进之结合NAMAttention(提升涨点)
6.目标检测算法——YOLOv5/YOLOv7改进之结合GAMAttention
7.目标检测算法——YOLOv5/YOLOv7改进之结合无参注意力SimAM(涨点神器)
8.目标检测算法——YOLOv5/YOLOv7改进之结合Criss-Cross Attention
9.目标检测算法——YOLOv5/YOLOv7改进之结合SOCA(单幅图像超分辨率)
? 持续更新中……
?四、检测头部改进(持续更新中)??
1.魔改YOLOv5/v7高阶版(魔法搭配+创新组合)——改进之结合解耦头Decoupled_Detect
2.目标检测算法——YOLOv5/YOLOv7改进结合涨点Trick之ASFF(自适应空间特征融合)
? 持续更新中……
?五、空间金字塔池化(持续更新中)??
1.目标检测算法——YOLOv5/YOLOv7改进之结合ASPP(空洞空间卷积池化金字塔)
2.目标检测算法——YOLOv5/YOLOv7改进之结合特征提取网络RFBNet(涨点明显)
? 持续更新中……
?六、损失函数及NMS改进(持续更新中)??
1.目标检测算法——YOLOv5/YOLOv7改进|将IOU Loss替换为EIOU Loss
2.目标检测算法——助力涨点 | YOLOv5改进结合Alpha-IoU
3.目标检测算法——YOLOv5/YOLOv7改进之结合SIoU
4.目标检测算法——YOLOv5将NMS替换为DIoU-NMS
? 持续更新中……
?七、其他创新改进项目(持续更新中)??
1.手把手教你搭建属于自己的PyQt5-YOLOv5目标检测平台(保姆级教程)
2.YOLO算法改进之结合GradCAM可视化热力图(附详细教程)
3.目标检测算法——YOLOv5/YOLOv7改进之结合SPD-Conv(低分辨率图像和小目标涨点明显)
4.目标检测算法——YOLOv5/YOLOv7改进之更换FReLU激活函数
5.目标检测算法——YOLOv5/YOLOv7改进之结合BiFPN
? 持续更新中……
?八、算法训练相关项目(持续更新中)??
1.目标检测算法——YOLOv7训练自己的数据集(保姆级教程)
2.人工智能前沿——玩转OpenAI语音机器人ChatGPT(中文版)
3.深度学习之语义分割算法(入门学习)
4.知识经验分享——YOLOv5-6.0训练出错及解决方法(RuntimeError)
5.目标检测算法——将xml格式转换为YOLOv5格式txt
6.目标检测算法——YOLOv5/YOLOv7如何改变bbox检测框的粗细大小
7.人工智能前沿——6款AI绘画生成工具
8.YOLOv5结合人体姿态估计
9.超越YOLOv5,0.7M超轻量,又好又快(PP-YOLOE&PP-PicoDet)
10.目标检测算法——收藏|小目标检测的定义(一)
11.目标检测算法——收藏|小目标检测难点分析(二)
12.目标检测算法——收藏|小目标检测解决方案(三)
? 持续更新中……
?九、数据资源相关项目(持续更新中)??
1.目标检测算法——小目标检测相关数据集(附下载链接)
2.目标检测算法——3D公共数据集汇总(附下载链接)
3.目标检测算法——3D公共数据集汇总 2(附下载链接)
4.目标检测算法——行人检测&人群计数数据集汇总(附下载链接)
5.目标检测算法——遥感影像数据集资源汇总(附下载链接)
6.目标检测算法——自动驾驶开源数据集汇总(附下载链接)
7.目标检测算法——自动驾驶开源数据集汇总 2(附下载链接)
8.目标检测算法——图像分类开源数据集汇总(附下载链接)
9.目标检测算法——医学图像开源数据集汇总(附下载链接)
10.目标检测算法——工业缺陷数据集汇总1(附下载链接)
11.目标检测算法——工业缺陷数据集汇总2(附下载链接)
12.目标检测算法——垃圾分类数据集汇总(附下载链接)
13.目标检测算法——人脸识别数据集汇总(附下载链接)
14.目标检测算法——安全帽识别数据集(附下载链接)
15.目标检测算法——人体姿态估计数据集汇总(附下载链接)
16.目标检测算法——人体姿态估计数据集汇总 2(附下载链接)
17.目标检测算法——车辆牌照识别数据集汇总(附下载链接)
18.目标检测算法——车辆牌照识别数据集汇总 2(附下载链接)
19.收藏 | 机器学习公共数据集集锦(附下载链接)
20.目标检测算法——图像分割数据集汇总(附下载链接)
21.目标检测算法——图像分割数据集汇总 2(附下载链接)
22.收藏 | 自然语言处理(NLP)数据集汇总(附下载链接)
23.自然语言处理(NLP)数据集汇总 2(附下载链接)
24.自然语言处理(NLP)数据集汇总 3(附下载链接)
25.自然语言处理(NLP)数据集汇总 4(附下载链接)
? 持续更新中……
?十、论文投稿相关项目(持续更新中)??
1.论文投稿指南——收藏|SCI论文投稿注意事项(提高命中率)
2.论文投稿指南——收藏|SCI论文怎么投?(Accepted)
3.论文投稿指南——收藏|SCI写作投稿发表全流程
4.论文投稿指南——收藏|如何选择SCI期刊(含选刊必备神器)
5.论文投稿指南——SCI选刊
6.论文投稿指南——SCI投稿各阶段邮件模板
7.人工智能前沿——深度学习热门领域(确定选题及研究方向)
8.人工智能前沿——2022年最流行的十大AI技术
9.人工智能前沿——未来AI技术的五大应用领域
10.人工智能前沿——无人自动驾驶技术
11.人工智能前沿——AI技术在医疗领域的应用
12.人工智能前沿——随需应变的未来大脑
13.目标检测算法——深度学习知识简要普及
14.目标检测算法——10种深度学习框架介绍
15.目标检测算法——为什么我选择PyTorch?
16.知识经验分享——超全激活函数解析(数学原理+优缺点)
17.知识经验分享——卷积神经网络(CNN)
18.海带软件分享——Office 2021全家桶安装教程(附报错解决方法)
19.海带软件分享——日常办公学习软件分享(收藏)
20.论文投稿指南——计算机视觉 (Computer Vision) 顶会归纳
21.论文投稿指南——中文核心期刊
22.论文投稿指南——计算机领域核心期刊
23.论文投稿指南——中文核心期刊推荐(计算机技术)
24.论文投稿指南——中文核心期刊推荐(计算机技术2)
25.论文投稿指南——中文核心期刊推荐(计算机技术3)
26.论文投稿指南——中文核心期刊推荐(电子、通信技术)
27.论文投稿指南——中文核心期刊推荐(电子、通信技术2)
28.论文投稿指南——中文核心期刊推荐(电子、通信技术3)
29.论文投稿指南——中文核心期刊推荐(机械、仪表工业)
30.论文投稿指南——中文核心期刊推荐(机械、仪表工业2)
31.论文投稿指南——中文核心期刊推荐(机械、仪表工业3)
32.论文投稿指南——中国(中文EI)期刊推荐(第1期)
33.论文投稿指南——中国(中文EI)期刊推荐(第2期)
34.论文投稿指南——中国(中文EI)期刊推荐(第3期)
35.论文投稿指南——中国(中文EI)期刊推荐(第4期)
36.论文投稿指南——中国(中文EI)期刊推荐(第5期)
37.论文投稿指南——中国(中文EI)期刊推荐(第6期)
38.论文投稿指南——中国(中文EI)期刊推荐(第7期)
39.论文投稿指南——中国(中文EI)期刊推荐(第8期)
40.【1】SCI易中期刊推荐——计算机方向(中科院3区)
41.【2】SCI易中期刊推荐——遥感图像领域(中科院2区)
42.【3】SCI易中期刊推荐——人工智能领域(中科院1区)
43.【4】SCI易中期刊推荐——神经科学研究(中科院4区)
44.【5】SCI易中期刊推荐——计算机科学(中科院2区)
45.【6】SCI易中期刊推荐——人工智能&神经科学&机器人学(中科院3区)
46.【7】SCI易中期刊推荐——计算机 | 人工智能(中科院4区)
47.【8】SCI易中期刊推荐——图像处理领域(中科院4区)
48.【9】SCI易中期刊推荐——工程技术-计算机:软件工程(中科院4区)
49.【10】SCI易中期刊推荐——工程技术-计算机:人工智能(中科院2区)
50.【11】SCI易中期刊推荐——计算机方向(中科院4区)
51.【12】SCI易中期刊推荐——计算机信息系统(中科院4区)
? 持续更新中……
