文章目录
1.排序的概念及其应用1.1排序的概念1.2排序的应用1.3常见的排序算法1.4时间性能的测试(测试排序算法的好坏) 2.常见排序算法的实现2.1直接插入排序2.2希尔排序2.3选择排序2.4堆排序2.5冒泡排序2.6快速排序Hoare版本快速排序的两个优化挖坑法前后指针法非递归实现快速排序 2.7归并排序递归实现非递归实现 2.8外排序2.9计数排序 3.排序算法时间空间复杂度即稳定性总结
1.排序的概念及其应用
1.1排序的概念
排序:所谓排序,就是使一串记录,按照其中的某个或某些关键字(如价格,销量,好评率,排名等)的大小,递增或递减的排列起来的操作。
稳定性:假定在待排序的记录序列中,存在多个具有相同的关键字的记录,若经过排序,这些记录的相对次序保持不变,即在原序列中,r[i]=r[j],且r[i]在r[j]之前,而在排序后的序列中,依然保持此规律,则称这种排序算法是稳定的,否则称为不稳定的。
内部排序:数据元素全部放在内存中的排序。
外部排序:待排序的数据量很大,以致于内存不能一次容纳全部数据,所以在排序过程中需要对外存进行访问。
二者衡量效率的方法:内部排序:时间复杂度;外部排序:IO次数,也就是读写外存(如磁盘上的文件)的次数。
1.2排序的应用

1.3常见的排序算法

1.4时间性能的测试(测试排序算法的好坏)
1.排序OJ(可以使用多种排序算法来跑这个题)(注意有些算法会超出时间限制,如选择排序)。
2.时间性能
//测试排序函数性能(直观看出算法的好坏:通过排序的所消耗的时间)void TestOP(){srand((unsigned int)time(NULL));//生成随机数//带排序的数据量int N = 100000;//测试多个排序算法的方法:开辟多个相同数据的数组(动态,栈区空间可能会溢出)int* a1 = (int*)malloc(sizeof(int)*N);assert(a1);int* a2 = (int*)malloc(sizeof(int)*N);assert(a2);int* a3 = (int*)malloc(sizeof(int)*N);assert(a3);int* a4 = (int*)malloc(sizeof(int)*N);assert(a4);int* a5 = (int*)malloc(sizeof(int)*N);assert(a5);int* a6 = (int*)malloc(sizeof(int)*N);assert(a6);int* a7 = (int*)malloc(sizeof(int)*N);assert(a7);int* a8 = (int*)malloc(sizeof(int)*N);assert(a8);//空间开辟完后,我们开始给这些数组相同的随机数据for (int i = 0; i < N; i++){a1[i] = rand();a2[i] = a1[i];a3[i] = a1[i];a4[i] = a1[i];a5[i] = a1[i];a6[i] = a1[i];a7[i] = a1[i];a8[i] = a1[i];}int begin1 = clock();InsertSort(a1, N);int end1 = clock();int begin2 = clock();ShellSort(a2, N);int end2 = clock();int begin3 = clock();SelectSort(a3, N);int end3 = clock();int begin4 = clock();HeapSort(a4, N);int end4 = clock();int begin5 = clock();QuickSort1(a5, 0, N - 1);int end5 = clock();int begin5 = clock();QuickSort2(a5, 0, N - 1);int end5 = clock();int begin5 = clock();QuickSort3(a5, 0, N - 1);int end5 = clock();int begin6 = clock();MergeSort(a6, N);int end6 = clock();printf("InsertSort:%d\n", end1 - begin1);printf("ShellSort:%d\n", end2 - begin2);printf("SelectSort:%d\n", end3 - begin3);printf("HeapSort:%d\n", end4 - begin4);printf("QuickSort1:%d\n", end5 - begin5);printf("QuickSort2:%d\n", end5 - begin5);printf("QuickSort3:%d\n", end5 - begin5);printf("MergeSort:%d\n", end6 - begin6);free(a1);free(a2);free(a3);free(a4);free(a5);free(a6);free(a7);free(a8);}int main(){TestOP();return 0;} 2.常见排序算法的实现
2.1直接插入排序

插入排序,又叫直接插入排序,我们在玩扑克牌的时候,就用到了直接插入排序的思想。在待排序的元素中,假设前n-1个元素已经有序,将第n个元素插入到前面已经排好的序列中,使得前n个元素有序。按照此思想,直到整个序列有序。但一开始的数据是随机的,所以我们不知道序列的哪个部分有序,所以一开始我们只能认为第一个元素是有序的,从第2个元素开始,依次向前面排好的序列插入。
void InsertSort(int* a, int n){for (int i = 0; i < n-1; i++){int end = i;int tmp = a[end + 1];while (end >= 0){if (tmp < a[end]){a[end + 1] = a[end];end--;}else{break;//找到正确顺序的插入位置}}a[end + 1] = tmp;}} 直接插入排序算法特性:
1.数据越接近有序,直接插入排序算法效率越高。
2.最坏时间复杂度:O(N^2),最好时间复杂度:O(N)。
3.空间复杂度:O(1)
4.稳定性:稳定,
2.2希尔排序

希尔排序也是插入排序,但是它是对直接插入排序的一种优化。它又称为缩小增量排序,算法思想是:
1.先预排序:先选定一个小于N的整数gap作为第一次的增量,然后将所有距离为gap的元素分在同一组,并对每一组进行直接插入排序。然后gap增量减小,作为第二增量,重复以上操作。
2.再直接插入排序:当gap增量减小到1的时候,进行一次直接插入排序,则排序完成。
问题:为什么要让gap增量从大到小呢?
原因:当代排序的数据量很大时,如果gap过小,效率就较低,gap越大数据挪动的距离就越大,gap越小,数据挪动排序的距离就越小。前期让gap较大,可以让数据更快的挪动到自己对应的位置附近,减少挪动次数。直到gap的增量为1(缩小gap:gap=gap/2或gap=gap/3+1)。
void ShellSort(int* a, int n){int gap = n;while (gap > 1)//gap>1预排序,gap==1直接插入排序{gap = gap / 3 + 1;for (int i = 0; i < n - gap; i++){int end = i;int tmp = a[end + gap];while (end >= 0){if (tmp < a[end]){a[end + gap] = a[end];end -= gap;}else{break;}}a[end + gap] = tmp;}}} 希尔排序算法特征总结:
1.平均时间复杂度:O(N^1.3)
2.空间复杂度:O(1)
3.稳定性:不稳定
2.3选择排序

选择排序,即每次从待排序的序列中选出一个最小值,然后放在序列的起始位置begin(排好一个元素之后,begin递增),直到全部待排序数据排序完成。
时间复杂度O(N^2),空间复杂度O(1)。
void SelectSort(int* a, int n){//先假设第一个元素最小for (int i = 0; i < n; i++){int begin = i;int minindex = i;while (begin < n){if (a[begin] < a[minindex]){minindex = begin;}begin++;}Swap(&a[minindex], &a[i]);}} 选择排序的优化版本:
实际上,我们可以一趟选出两个值,一个最大值,一个最小值,然后将最小值放在开头,最大值放在末尾,然后left++,right–,依次继续在剩下的数据当中找最大值和最小值,这样可以使选择排序的效率快一倍。
void SelectSort2(int* a, int n){int left = 0;int right = n - 1;while (left < right){int minindex = left;int maxindex = left;for (int i = left; i <= right; i++){if (a[i] < a[minindex]){minindex = i;}if (a[i] > a[maxindex]){maxindex = i;}}Swap(&a[minindex], &a[left]);if (maxindex == left){maxindex = minindex;}Swap(&a[maxindex], &a[right]);left++;right--;}} 直接选择排序的特性总结:
1.直接选择排序较其它排序较好理解,但是效率比较低,实际中少用。
2.最好和最坏的时间复杂度都是O(N^2)。
3.稳定性:不稳定。
2.4堆排序
要学习堆排序,首先要学习基础的二叉树结构,学习堆的向下调整算法,使用堆排序之前,我们得先建一个堆出来,堆的向下调整算法的前提是:根节点的左右子树均是大堆或小堆。由于堆排序在向下调整的过程中,需要从孩子中选择出较大或较小的那个孩子,父亲才与孩子进行交换,所以堆排序是一种选择排序。堆排序的详解请至博客:堆排序
void AdjustDown(int* a,int n,int parent){ int minchild=2*parent+1; while(minchild<n) { //找较大的那个孩子 if(minchild+1<n&&a[minchild+1]>a[minchild]) { minchild++; } if(a[parent]<a[minchild]) { Swap(&a[parent],&a[minchild]); parent=minchild; minchild=parent*2+1; } else { break; } }}void HeapSort(int* a,int n){ //先建堆,升序——建大堆 for(int i=(n-1-1)/2;i>=0;i--) { AdjustDown(a,n,i); } //向下调整建堆 int i=1;//此时最大的数据已经在堆顶 while(i<n) { Swap(&a[0],&a[n-i]); AdjustDown(a,n-i,0); i++; }} 堆排序特性总结:
1.堆排序使用堆来选数,效率较高。
2.时间复杂度:O(N*logN)。
3.空间复杂度:O(1)。
4.稳定性:不稳定。
2.5冒泡排序

冒泡排序是一种交换排序,冒泡排序是从第一个元素开始,相邻的两个数俩俩比较,若后面一个数大于前一个数则交换,一直到把每趟的最大元素都排在末尾,所以冒泡排序是比较函数的一种。根据动图来观察,冒泡排序算法跟直接选择排序有点像,排好的元素,相对的位置之间就不再变动了。
void bubble_Sort(int* a, int n){int i = 0;int j = 0;int flag = 0;for (i = 0; i < n - 1; i++)//趟数{for (j = 0; j < n - 1 - i; j++)//相邻元素之间的比较次数{if (a[j + 1] < a[j]){Swap(&a[j], &a[j + 1]);flag = 1;}}if (flag == 0){break;}}} 冒泡排序法特性总结:
1.冒泡排序法是一种常见的排序算法。
2.最坏时间复杂度:O(N^2),最好时间复杂度:O(N)。
3.空间复杂度:O(1)。
4.稳定性:稳定。
2.6快速排序
快速排序是公认的排序之王,快速排序是Hoare在1962年提出的一种二叉树结构的排序算法,他是一种交换排序,基本思想为:
任取待排序元素中的某元素作为基准值key,按照该基准值将带排序序列分为两个子序列,左边子序列的值都小于基准值,右边则都大于基准值,然后左右序列重复该过程(递归),直到所有元素都排列在相遇的位置上为止。
关于如何按照基准值将待排序序列分为两个子序列,常见的三种方式是:
1.Hoare版本
2.挖坑法
3.前后指针法
Hoare版本

方法:
我们先写出单趟排序PartSort(int* a,int left,int right);因为是递归式的二叉树结构。
1.先选出一个key,一般是最左边或者最右边的。
2.定义left和right,left向右遍历序列,right向左遍历序列(如果定义最左边的那个元素为key,那么right先走,若定义最右边的那个元素为key,则left先走)。
3.在走的过程中,若R遇到小于key的数则停下,到L开始走,直到L遇到比key大的数时,L也停下,将下标为left,right的数据交换,直到L与R相撞,假设它们相遇的位置meeti,最后把a[meeti]和a[keyi]交换,返回L与R相遇的位置。
4.经过一次单趟排序,最终使得key左边的数据都小于key,右边的数据都大于key。
5.然后我们再将key的左序列和右序列再次进行这种单趟排序,每进行一次单趟排序就可以确定一个数据的排序位置,如此递归操作下去,直到最后左右序列只有一个数据或没有数据,则层层返回,此时序列就排好啦。
int PartSort1(int* a, int left, int right){int keyi = left;while (left < right){while (left < right&&a[right] >= a[keyi]){right--;}while (left < right&&a[left] <= a[keyi]){left++;}if (left < right){Swap(&a[left], &a[right]);}}int meeti = left;Swap(&a[meeti], &a[keyi]);return meeti;}void QuickSort(int* a, int begin, int end){if (begin >= end){return;}int keyi = PartSort1(a, begin, end);QuickSort(a, begin, keyi - 1);QuickSort(a, keyi + 1, end);} 快速排序的两个优化
1.小区间优化:在二叉树的结构中,最后一层的结点个数是2^(h-1),占比约50%,倒数第二层的结点个数占比约25%,倒数第三次占比约12.5%,如果我们直接使用以上的方法就会导致递归调用的层数太多了,每一层的递归次数会以2倍的形式快速增长。那么递归得太深最容易导致的问题就是——栈溢出,所以我们要对其进行优化。优化方式:设置一个判断句,当一趟中数据量长度小于等于一定数值,如8,就不再进行快速排序,转而采用直接插入排序。
问:为什么不采用希尔排序?
答:希尔排序还要进行预排序,对于数据量大的时候采用希尔排序比较合适,数量较小时,还要进行预排序,不一定就效率高。
2.优化选key逻辑:快速排序的时间复杂度是O(NlogN),这是我们在理想情况下计算的结果。在理想情况下,我们每次进行完单趟排序后,key的左右序列的长度相同(如图2)。可是谁能保证你每次选取的key都是正中间的数呢?针对有序或接近有序的序列,如果我们依然选择最左边的作为基准值,那么我们的递归深度就为N(如图1),这种情况下,快速排序的时间复杂度退化为O(N^2)。且容易导致栈溢出。
所以我们优化key的思想是:三数取中,取序列的中间值作为key,再与a[left]交换,此时定义key时,依然为left,但实际上是原序列的中间值,这就确保了我们所选取的key,不会是最大值或最小值了,所以接下来的总体逻辑不变。

时间复杂度O(N*logN)。
int GetMidIndex(int* a, int left, int right){int mid = left + (right - left) / 2;if (a[left] < a[mid]){if (a[mid] < a[right]){return mid;}else if (a[right] < a[left]){return left;}else{return right;}}else{if (a[mid] > a[right]){return mid;}else if (a[left] < a[right]){return left;}else{return right;}}}int PartSort1(int* a, int left, int right){int mid = GetMidIndex(a, left, right);Swap(&a[left], &a[mid]);int keyi = left;while (left < right){while (left < right&&a[right] >= a[keyi]){right--;}while (left < right&&a[left] <= a[keyi]){left++;}if (left < right){Swap(&a[left], &a[right]);}}int meeti = left;Swap(&a[meeti], &a[keyi]);return meeti;}void QuickSort(int* a, int begin, int end){if (begin >= end){return;}if (end - begin <= 8){InsertSort(a + begin, end - begin + 1);}int keyi = PartSort1(a, begin, end);QuickSort(a, begin, keyi - 1);QuickSort(a, keyi + 1, end);} 挖坑法
时间复杂度:O(N*logN)。
挖坑法的基本思想:
1.利用优化后的选key逻辑:三数取中, 选出key变量作为坑位,保存作为坑位的值(保存起来就可以覆盖了,就相当于坑位)。
2.定义一个L,一个R,L从左向右走,R从右向左走(若在最左边挖坑,则R先走;若在最右边挖坑,则L先走)。
3.假设我们定义最右边为坑位,在R走的过程中,若R遇到小于key的数,则将这个数抛入坑位,然后这个数原来的位置变成坑位,然后L向右走走,若遇到大于key的数则停下,将这个数抛入坑位,这个数的位置又形成新的坑位,如此循环下去,直到最终L与R相遇,最后再将key抛入最后形成的坑位。
4.经过一次单趟排序,也能使得key左边的数据都小于key,右边的数据都大于key。
5.然后也是跟Hoare法一样,key的左右子序列不断的进行单趟排序(递归),直到左右序列只有一个数据或者没有数据,便停止递归,层层返回。
int PartSort2(int* a, int left, int right){int mid = GetMidIndex(a, left, right);Swap(&a[mid], &a[left]);//1.保存坑位int key = a[left];int hole = left;while (left < right){//2.挖坑while (left < right&&a[right] >= key){right--;}a[hole] = a[right];hole = right;while (left < right&&a[left] <= key){left++;}a[hole] = a[left];hole = left;}//L与R相遇a[hole] = key;return hole;} 前后指针法
时间复杂度:O(N*logN)。
前后指针法基本思想:
1.用三数取中法,选出一个key,最左边的或最右边的。
2.刚开始prev指向序列开头,cur指向prev+1的位置。
3.若cur指向的值比key小,则cur停下来,++prev,交换prev和cur位置上的数据,然后cur继续往后++,prev紧跟cur,但若cur指向的数据大于等于key,则cur继续++,但prev不动,如此规律进行下去,直到cur越界,跳出循环,最后将prev指向的数据和keyi指向的数据交换即可。
4.经过一次单趟排序,也能使得key左边的数据都小于key,右边的数据都大于key。
5.然后也是跟Hoare法一样,key的左右子序列不断的进行单趟排序(递归),直到左右序列只有一个数据或者没有数据,便停止递归,层层返回。
int PartSort3(int* a, int left, int right){int mid = GetMidIndex(a, left, right);Swap(&a[left], &a[mid]);int keyi = left;int prev = left;int cur = prev + 1;while (cur <= right){if (a[cur] < a[keyi]&&++prev!=cur){Swap(&a[prev], &a[cur]);}cur++;}Swap(&a[keyi], &a[prev]);return prev;} 非递归实现快速排序
基本思想:我们学过的递归改非递归的算法,如斐波那契数列呀,n的k次方等,它们都是利用while循环,或for循环实现的非递归,思想比较简单。那么我们进入正题, 要将一个递归实现的快速排序算法改为非递归时,一般需要先模拟一个栈出来,还要清楚递归调用函数栈帧时,调用的数据,或区间的先后。注意栈是后进先出的,所以我们就利用压栈,出栈这两个功能去模拟递归的思想。
//非递归实现快速排序算法//注意栈是:后进先出void QuickSort(int* a, int begin, int end){ST st;StackInit(&st);//先压左数据,再压右数据StackPush(&st, begin);StackPush(&st, end);while (!StackEmpty(&st)){//先取右数据(因为后压的右数据,所以栈顶元素此时是右数据)int right = StackTop(&st);StackPop(&st);//再拿左数据int left = StackTop(&st);StackPop(&st);//这也是终止“递归”的一种方式/*if (left >= right){continue;}*/int keyi = PartSort3(a, left, right);//先压keyi的右区间,再压左区间//这样才能符合先递归左区间,再递归右区间//只剩下一个数据的数据就没必要压入了if(keyi + 1 < right){StackPush(&st, keyi + 1);StackPush(&st, right);}if(keyi - 1>left){StackPush(&st, left);StackPush(&st, keyi-1);}}StackDestroy(&st);} 快速排序特性总结:
1.时间复杂度:O(NlogN)。(h=logN层,每层需要遍历每个元素)
2.空间复杂度:O(logN)。
3.稳定性:不稳定
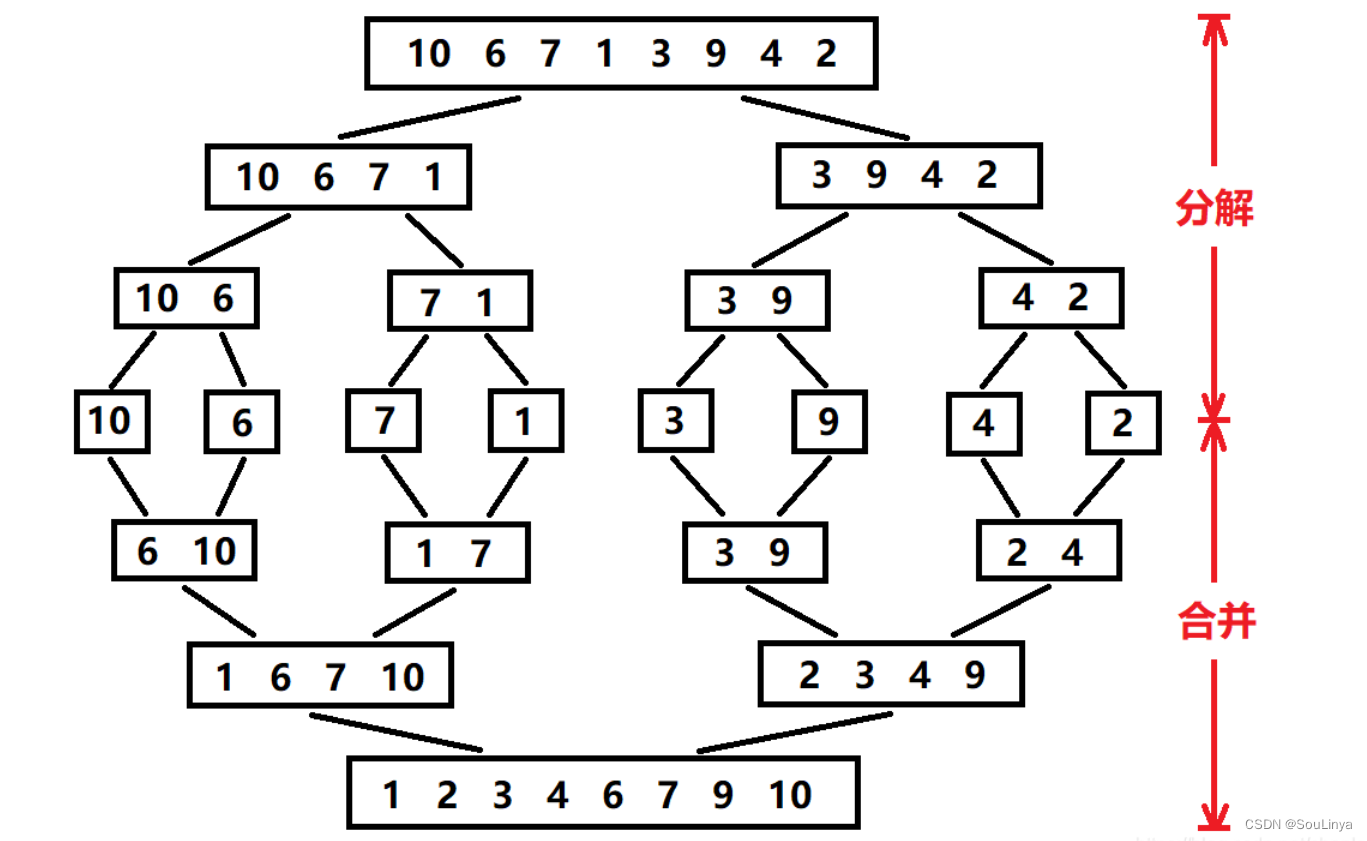
2.7归并排序
递归实现


归并排序的基本思想:
类似一棵二叉树的后序遍历,先遍历左右子树,再遍历根。即先排序左右的子序列,最后才排序根部的序列。归并排序对序列的元素先进行逐层折半分组,直到递归到一个序列中只有一个元素的时候,才开始返回到上层函数,然后从最小的分组开始归并排序,因为我们额外开辟了N个空间,所以取小的尾插,和并层一个有序序列,逐层向上进行归并排序,最终所有的元素都是有序的。


void _MergeSort(int* a, int begin, int end, int* tmp){//递归到最底层,序列中只有一个元素的时候返回//返回到上一层,开始进行归并排序if (begin >= end){return;}int mid = begin + (end - begin) / 2;// [begin, mid] [mid+1, end]_MergeSort(a, begin, mid, tmp);_MergeSort(a, mid+1, end, tmp);//开始进行归并排序,取小的元素尾插到tmp的对应位置// [begin, mid] [mid+1, end]int begin1 = begin, end1 = mid;int begin2 = mid + 1, end2 = end;int i = begin;while (begin1 <= end1 && begin2 <= end2){if (a[begin1] <= a[begin2]){tmp[i++] = a[begin1++];}else{tmp[i++] = a[begin2++];}}while (begin1 <= end1){tmp[i++] = a[begin1++];}while (begin2 <= end2){tmp[i++] = a[begin2++];}//将排序完的,拷贝到原数组的对应位置//归并哪部分就拷贝哪部分memcpy(a + begin, tmp + begin, (end - begin + 1) * sizeof(int));}void MergeSort(int* a, int n){//归并排序需要额外开辟n个空间,以空间换时间//空间复杂度为O(N)int* tmp = (int*)malloc(sizeof(int)*n);if (tmp == NULL){perror("malloc fail");exit(-1);}//子函数实现归并排序_MergeSort(a, 0, n - 1, tmp);free(tmp);tmp = NULL;} 归并排序特性总结:
1.归并排序算法每次将序列折半分组,这个的时间复杂度就为O(logN),又因为每一层都要对两组序列进行遍历比较,从而完成一次归并排序,所以这里的时间复杂度为O(N),合起来,归并排序的时间复杂度就为O(NlogN)。
2.归并排序是以空间换取时间,需要开辟额外的空间,空间复杂度为O(N)。
3.稳定性:稳定。
非递归实现
//归并排序(子函数)void _MergeSortNonR(int* a, int* tmp, int begin1, int end1, int begin2, int end2){int j = begin1;//将两段子区间进行归并,归并结果放在tmp中int i = begin1;while (begin1 <= end1&&begin2 <= end2){//将较小的数据优先放入tmpif (a[begin1] < a[begin2])tmp[i++] = a[begin1++];elsetmp[i++] = a[begin2++];}//当遍历完其中一个区间,将另一个区间剩余的数据直接放到tmp的后面while (begin1 <= end1)tmp[i++] = a[begin1++];while (begin2 <= end2)tmp[i++] = a[begin2++];//归并完后,拷贝回原数组for (; j <= end2; j++)a[j] = tmp[j];}//归并排序(主体函数)void MergeSortNonR(int* a, int n){int* tmp = (int*)malloc(sizeof(int)*n);//申请一个与待排序列大小相同的空间,用于辅助合并序列if (tmp == NULL){printf("malloc fail\n");exit(-1);}int gap = 1;//需合并的子序列中元素的个数while (gap < n){int i = 0;for (i = 0; i < n; i += 2 * gap){int begin1 = i, end1 = i + gap - 1;int begin2 = i + gap, end2 = i + 2 * gap - 1;if (begin2 >= n)//最后一组的第二个小区间不存在或是第一个小区间不够gap个,此时不需要对该小组进行合并break;if (end2 >= n)//最后一组的第二个小区间不够gap个,则第二个小区间的后界变为数组的后界end2 = n - 1;_MergeSortNonR(a, tmp, begin1, end1, begin2, end2);//合并两个有序序列}gap = 2 * gap;//下一趟需合并的子序列中元素的个数翻倍}free(tmp);//释放空间} 2.8外排序
首先,我们得清楚什么是内排序,什么是外排序。
内排序:数据量相对较少,可以存放到内存中进行排序。
外排序:数据量较大时,由于内存的空间比磁盘小很多,数据就只能存放到磁盘文件中。
上面介绍的算法都是在内存中进行的,那么当我们面对大量的数据时,我们可以采用归并排序。下面解析如何用归并排序实现外排序。
1.一开始,大量的数据存储在磁盘上的一个文件当中,我们将其分割成能储存进内存的大小,假设代码中的待排序的数据量是100个,那么我们每次从中读取10个数据到内存中,进行内排序,然后再将排序结果创建并写到第一个文件中,然后再继续读取接下来的10个数据,写到第二个文件中,最终会生成10个各自有序的小文件(1,2…10)
2.然后我们再对这10个小文件进行归并排序(利用文件的输入输出函数,从两个文件中各读取一个数据,然后进行比较,将较小的数据写入到一个新文件中去,然后再读取,再比较,再写入),最后就归并成了一个有序文件了。
//将file1文件和file2文件中的数据归并到mfile文件中void _MergeFile(const char* file1, const char* file2, const char* mfile){FILE* fout1 = fopen(file1, "r");//打开file1文件if (fout1 == NULL){printf("打开文件夹\n");exit(-1);}FILE* fout2 = fopen(file2, "r");//打开file2文件if (fout2 == NULL){printf("打开文件夹失败\n");exit(-1);}FILE* fin = fopen(mfile, "w");//打开mfile文件if (fin == NULL){printf("打开文件失败\n");exit(-1);}int num1, num2;int ret1 = fscanf(fout1, "%d\n", &num1);//读取file1文件中的数据int ret2 = fscanf(fout2, "%d\n", &num2);//读取file2文件中的数据while (ret1 != EOF && ret2 != EOF){//将读取到的较小值写入到mfile文件中,继续从file1和file2中读取数据进行比较if (num1 < num2){fprintf(fin, "%d\n", num1);ret1 = fscanf(fout1, "%d\n", &num1);//继续读取文件1的下一个数据}else{fprintf(fin, "%d\n", num2);ret2 = fscanf(fout2, "%d\n", &num2);}}//将file1文件中未读取完的数据写入文件mfile中while (ret1 != EOF){fprintf(fin, "%d\n", num1);ret1 = fscanf(fout1, "%d\n", &num1);}while (ret2 != EOF){fprintf(fin, "%d\n", num2);ret2 = fscanf(fout2, "%d\n", &num2);}fclose(fout1);fclose(fout2);fclose(fin);}//将文件中的数据进行排序void MergeSortFile(const char* file)//文件名不允许被修改{FILE* fout = fopen(file, "r");//以读的形式打开文件名为"Sort.txt"的文件if (fout == NULL){printf("打开文件失败\n");exit(-1);}//假设文件中待排序的数据有100个,我们将其分成10份,将每份读入内存中,//然后进行排序,内存排序之后再写入小文件中int n = 10;//一次读取10个数据进行内排序int a[10];//读取的数据放到数组中,准备进行内排序int i = 0;int num = 0;//读取的每个数据char subfile[20];//文件名int filei = 1;//存储第i组内排序后的数据的文件名memset(a, 0, sizeof(int)*n);//将数组a的空间置0while (fscanf(fout, "%d\n", &num) != EOF){if (i < n - 1)//先读取前9个数据{a[i++] = num;}else{//读取第10个数据a[i] = num;QuickSort(a, 0, n - 1);//将这10个数据进行快速排序sprintf(subfile, "%d",filei++);//将储存第i组内排序后的数据的文件的文件名//例如,第一个内排序完的小文件,就被命名为1,问:subfile是一个字符数组,和文件名有何关系?FILE* fin = fopen(subfile, "w");//创建并打开文件名为subfile的文件//即,第一次循环,我们打开的是文件名为1的文件,这个文件里即将要存的是第一批内排序完的10个数据if (fin == NULL){printf("打开文件失败\n");exit(-1);}//将内排序好的10个数据写入到subfile文件中for (int i = 0; i < n; i++){fprintf(fin, "%d\n", a[i]);}//完成内排序的一个小文件fclose(fin);i = 0;memset(a, 0, sizeof(int)*n);//将数组内存置0,准备再次读取10个数据进行内排序}}//归并文件,实现整体有序char mfile[100] = "12";//归并后文件的文件名char file1[100] = "1";//待归并的第一个文件的文件名char file2[100] = "2";//待归并的第二个文件的文件名for (int i = 2; i < n; i++){//将file1文件和file2文件中的数据归并到mfile文件中_MergeFile(file1, file2, mfile);strcpy(file1, mfile);//下一次待归并的文件file1,就是上一次归并好的文件//更新文件名sprintf(file2, "%d", i + 1);//i为3,就是下一次待归并的第二个文件sprintf(mfile, "%s%d", mfile, i + 1);//下一次归并完的文件名为"123",第一次归并的文件名为"12"}fclose(fout);}//主函数int main(){MergeSortFile("Sort.txt");//Sort.txt是待排序文件的文件名,传过去的是:字符串首元素的地址,将文件名传给函数return 0;} 2.9计数排序
计数排序,又叫非比较排序,又称为鸽巢原理,是对哈希直接定址法的变形应用。它是通过统计数组中元素出现的次数,再通过统计结果将序列回收到原来的序列中。基本思想如图:
上述的方法,为绝对映射。那么当数据量较大时,如1010 1016 1010 1018 3000这样的数据进行排序,难道我们要额外开辟3031个整型空间吗?这样的话,空间的利用率就不高了。所以若是使用计数排序,我们应该使用相对映射,简单来说,就是数组中的最小值就对应count数组中的0下标,最大值对应count数组最后一个下标。这样对于这个数据,我们就只需要开辟3031-1010+1个空间了。
注意:计数排序只适用于数据范围较集中的序列进行排序,如果待排序序列较分散,则会导致空间浪费,并且计数排序只适用于整型排序。
//计数排序void CountSort(int* a, int n){int min = a[0];//记录数组中的最小值int max = a[0];//记录数组中的最大值for (int i = 0; i < n; i++){if (a[i] < min)min = a[i];if (a[i] > max)max = a[i];}int range = max - min + 1;//min和max之间的自然数个数(包括min和max本身)int* count = (int*)calloc(range, sizeof(int));//开辟可储存range个整型的内存空间,并将内存空间置0if (count == NULL){printf("malloc fail\n");exit(-1);}//统计相同元素出现次数(相对映射)for (int i = 0; i < n; i++){count[a[i] - min]++;}int i = 0;//根据统计结果将序列回收到原来的序列中for (int j = 0; j < range; j++){while (count[j]--){a[i++] = j + min;}}free(count);//释放空间} 计数排序特性总结:
1.时间复杂度:O(N+range)。
2.空间复杂度:O(range)。
3.稳定性:稳定
3.排序算法时间空间复杂度即稳定性总结

