提示:
信息检索-索引构建:就是建立倒排索引的过程

文章目录
- 索引构建
-
- 索引构建基础
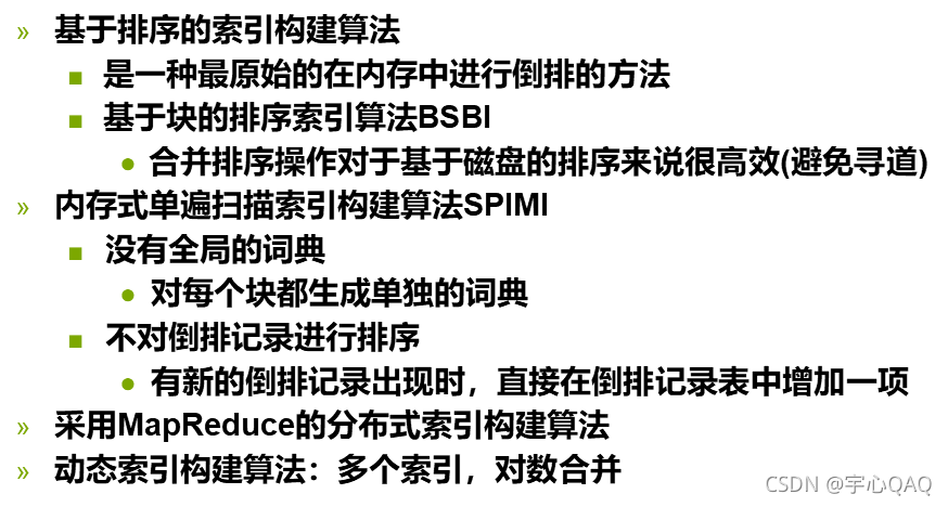
- 基于块的排序索引方法
- 内存式单遍扫描索引构建方法
- 分布式索引构建方法
- 动态索引构建方法
- 其他索引类型
索引构建
索引构建:建立倒排索引的过程。
索引器:构建索引的程序或计算机。
前面见过的索引:
一个关注IT技术分享,关注互联网的网站,爱分享网络资源,分享学到的知识,分享生活的乐趣。
提示:
信息检索-索引构建:就是建立倒排索引的过程

索引构建:建立倒排索引的过程。
索引器:构建索引的程序或计算机。
前面见过的索引:
本文链接:http://www.zhangshiyu.com/post/40654.html
Copyright © 2020-2022 ZhangShiYu.com Rights Reserved.豫ICP备2022013469号-1