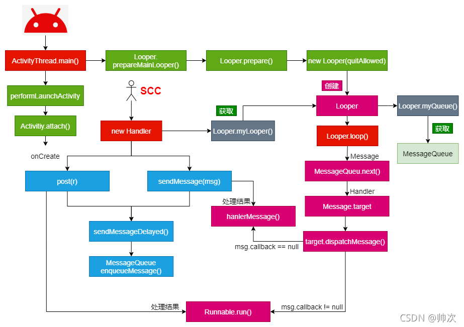
Handler 介绍
Handler 允许你发送和处理与线程的 MessageQueue 关联的 Message 和 Runnable 对象。每个 Handler 实例都与一个线程和该线程的消息队列相关联。当你创建一个新的 Handler 时,它会绑定到一个 Looper。它会将消息和可运行对象传递到该 Looper 的消息队列,并在该 Looper 的线程上执行它们。
Handler 有两个主要用途:
-
1、安排消息和可运行对象在将来的某个时间执行;
-
2、将要在与您自己的线程不同的线程上执行的操作排入队列。
主要场景是子线程完成耗时操作的过程中,通过 Handler 向主线程发送消息 Message,用来刷新 UI 界面。 本文咱们来了解 Handler 的发送消息和处理消息的源码实现。
分析源码的时候最好是找到一个合适的切入点,Handler 源码的一个切入点就是它的默认构造器。
分析源码
new Handler()
public Handler() {
this(null, false);
}
public Handler(@Nullable Callback callback, boolean async) {
//发现泄露,初始值false,不看往下走
if (FIND_POTENTIAL_LEAKS) {
final Class<? extends Handler> klass = getClass();
if ((klass.isAnonymousClass() || klass.isMemberClass() || klass.isLocalClass()) &&
(klass.getModifiers() & Modifier.STATIC) == 0) {
Log.w(TAG, "The following Handler class should be static or leaks might occur: " +
klass.getCanonicalName());
}
}
//注释1
mLooper = Looper.myLooper();
if (mLooper == null) {
throw new RuntimeException(
"Can't create handler inside thread " + Thread.currentThread()
+ " that has not called Looper.prepare()");
}
//注释2
mQueue = mLooper.mQueue;
//null
mCallback = callback;
//false
mAsynchronous = async;
}
在无参构造器里调用了重载的构造方法并分别传入 null 和 false。并且在构造方法中给两个全局变量赋值:mLooper 和 mQueue。mLooper是通过 Looper 来获取。mQueue 是通过 mLooper.mQueue 获取。这说明他们都来找于 Looper 。咱们先看myLooper吧。
Looper.myLooper()
final MessageQueue mQueue;
public static @Nullable Looper myLooper() {
return sThreadLocal.get();
}
sThreadLocal.get()
public T get() {
Thread t = Thread.currentThread();
ThreadLocalMap map = getMap(t);
if (map != null) {
ThreadLocalMap.Entry e = map.getEntry(this);
if (e != null) {
@SuppressWarnings("unchecked")
T result = (T)e.value;
return result;
}
}
return setInitialValue();
}
可以看出,myLooper 通过一个线程本地变量中的存根,然后 mQueue 是 Looper 中的一个全局变量,类型是 MessageQueue 类型。
MessageQueue:保存要由 Looper 调度的消息列表。 Message不是直接添加到 MessageQueue 的,而是通过与 Looper 关联的 Handler 对象添加的。你可以使用 Looper.myQueue() 检索当前线程的 MessageQueue。
Looper 介绍
默认情况下,线程没有与之关联的消息循环;要创建一个,在运行循环的线程中调用 prepare ,然后循环让它处理消息,直到循环停止。
大多数与消息循环的交互是通过 Handler 类进行的。
这是一个Looper线程实现的典型例子,利用prepare和loop的分离,创建了一个初始Handler与Looper进行通信。
class LooperThread extends Thread {
public Handler mHandler;
public void run() {
Looper.prepare();
mHandler = new Handler(Looper.myLooper()) {
public void handleMessage(Message msg) {
// 在这里处理传入的消息
}
};
Looper.loop();
}
}
启动一个 java 程序的入口函数是 main 方法,但是当 main 函数执行完毕之后此程序停止运行,也就是进程会自动终止。
但是当我们打开一个 Activity 之后,只要我们不按下返回键 Activity 会一直显示在屏幕上,也就是 Activity 所在进程会一直处于运行状态。实际上 Looper 内部维护一个无限循环,保证 App 进程持续进行。
Looper初始化
Activity.attach() 方法中会传入一个ActivityThread,ActivityThread 的 main 方法是一个新的 App 进程的入口。
ActivityThread.main()
public static void main(String[] args) {
Trace.traceBegin(Trace.TRACE_TAG_ACTIVITY_MANAGER, "ActivityThreadMain");
// 安装选择性系统调用拦截
AndroidOs.install();
// 禁止CloseGuard
CloseGuard.setEnabled(false);
Environment.initForCurrentUser();
//确保 TrustedCertificateStore 查找 CA 证书的正确位置
final File configDir = Environment.getUserConfigDirectory(UserHandle.myUserId());
TrustedCertificateStore.setDefaultUserDirectory(configDir);
// 调用每个进程的主线模块初始化。
initializeMainlineModules();
Process.setArgV0("<pre-initialized>");
//重点:注释1
//初始化当前进程的 Looper 对象
Looper.prepareMainLooper();
...
ActivityThread thread = new ActivityThread();
thread.attach(false, startSeq);
if (sMainThreadHandler == null) {
sMainThreadHandler = thread.getHandler();
}
...
//重点:注释2
//调用 Looper 的 loop 方法开启无限循环。
Looper.loop();
throw new RuntimeException("Main thread loop unexpectedly exited");
}
注释1:就初始化当前进程的 Looper 对象;
注释2:调用 Looper 的 loop 方法开启无限循环(具体下面讲到)。
Looper.prepareMainLooper()
public static void prepareMainLooper() {
//注释1:创建一个Looper
//下面把方法贴出来
prepare(false);
//加个同步方法对象锁
synchronized (Looper.class) {
if (sMainLooper != null) {
throw new IllegalStateException("The main Looper has already been prepared.");
}
//这个要等prepare执行完再看
//注释1
sMainLooper = myLooper();
}
}
Looper.prepare()
private static void prepare(boolean quitAllowed) {
//判断是否绑定过 Looper 对象
if (sThreadLocal.get() != null) {
throw new RuntimeException("Only one Looper may be created per thread");
}
sThreadLocal.set(new Looper(quitAllowed));
}
Looper.prepare 方法其实就是new 一个 Looper。核心之处在于将 new 出的 Looper 设置到了线程本地变量 sThreadLocal.set(looper) 中。也就是说创建的 Looper 与当前线程发生了绑定。
注意:在创建 Looper 对象之前,会判断 sThreaLocal 中是否已经绑定过 Looper 对象,如果是则抛出异常。这行代码的目的是确保在一个线程中 Looper.prepare() 方法只能被调用 1 次。
new Looper()
private Looper(boolean quitAllowed) {
mQueue = new MessageQueue(quitAllowed);
mThread = Thread.currentThread();
}
Looper在构造方法中初始化了消息队列 MessageQueue 对象。
prepare 方法执行完之后,会在 Looper.prepareMainLooper 中处调用 myLooper() 方法,从 sThreadLocal 中取出 Looper 对象并赋值给 sMainLooper 变量。
Looper.prepare() 只能被调用1次
从上面代码可以看出Activity在被创建时已经在 Looper.prepareMainLooper()中调用了一次Looper.prepare(),我决定在onCreate()里面再调用一次Looper.prepare(),祝福我吧。 我现在我准备在MainActivity中加一行代码
@Override
public void onCreate(@Nullable Bundle savedInstanceState) {
super.onCreate(savedInstanceState);
setContentView(R.layout.activity_main);
Looper.prepare();
}
结果惨兮兮:

注意:
prepare 方法在一个线程中只能被调用 1 次;
Looper 的构造方法在一个线程中只能被调用 1 次;
MessageQueue 在一个线程中只会被初始化 1 次。
结论:也就是说 UI 线程中只会存在 1 个 MessageQueue 对象,后续我们通过 Handler 发送的消息都会被发送到这个 MessageQueue 中。
Looper 干啥的?
总结 Looper 做的事情就是:不断从 MessageQueue 中取出 Message,然后处理 Message 中指定的任务。
回到原点,在 ActivityThread 的 main 方法中,除了调用 Looper.prepareMainLooper 初始化 Looper 对象之外,还调用了 Looper.loop 方法开启无限循环,Looper 的主要功能就是在这个循环中完成的。
Looper.loop()
public static void loop() {
//取出 Looper 对象并赋值给 me
final Looper me = myLooper();
if (me == null) {
throw new RuntimeException("No Looper; Looper.prepare() wasn't called on this thread.");
}
if (me.mInLoop) {
Slog.w(TAG, "Loop again would have the queued messages be executed"
+ " before this one completed.");
}
me.mInLoop = true;
final MessageQueue queue = me.mQueue;
...
//下面这个死循环,进去就甭想出来了。
for (;;) {
//注释1
//调用 MessageQueue 的 next 方法取出 Message
Message msg = queue.next(); // might block
if (msg == null) {
// No message indicates that the message queue is quitting.
return;
}
...
try {
//注释2
//msg不为null,进行处理
msg.target.dispatchMessage(msg);
if (observer != null) {
observer.messageDispatched(token, msg);
}
dispatchEnd = needEndTime ? SystemClock.uptimeMillis() : 0;
} catch (Exception exception) {
if (observer != null) {
observer.dispatchingThrewException(token, msg, exception);
}
throw exception;
} finally {
ThreadLocalWorkSource.restore(origWorkSource);
if (traceTag != 0) {
Trace.traceEnd(traceTag);
}
}
...
msg.recycleUnchecked();
}
}
上面代码表示 loop 方法中执行了一个死循环,这也是一个 Android App 进程能够持续运行的原因。
注释1:不断地调用 MessageQueue 的 next 方法取出 Message。
注释2:如果 message 不为 null,则处进行后续处理。具体就是从 Message 中取出 target 对象,然后调用其 dispatchMessage 方法处理 Message 自身。target是谁?
Message.target
public final class Message implements Parcelable {
...
@UnsupportedAppUsage
@VisibleForTesting(visibility = VisibleForTesting.Visibility.PACKAGE)
public long when;
/*package*/ Bundle data;
@UnsupportedAppUsage
/*package*/ Handler target;
@UnsupportedAppUsage
/*package*/ Runnable callback;
// sometimes we store linked lists of these things
@UnsupportedAppUsage
/*package*/ Message next;
/** @hide */
public static final Object sPoolSync = new Object();
private static Message sPool;
private static int sPoolSize = 0;
...
}
查看后其实就是个Handler。那咱们再看看Handler 的 dispatchMessage 方法
Handler.dispatchMessage()
/**
* Handle system messages here.
* 在这里处理系统消息。
*/
public void dispatchMessage(@NonNull Message msg) {
if (msg.callback != null) {
handleCallback(msg);
} else {
if (mCallback != null) {
if (mCallback.handleMessage(msg)) {
return;
}
}
handleMessage(msg);
}
}
/**
* Subclasses must implement this to receive messages.
* 子类必须实现它才能接收消息。
*/
public void handleMessage(@NonNull Message msg) {
}
可以看出,在 dispatchMessage 方法中会调用一个空方法 handleMessage,而这个方法也正是我们创建 Handler 时需要覆盖的方法。那么 Handler 是何时将其设置为一个 Message 的 target 的呢?
Handler.sendMessage()
Handler 有几个重载的 sendMessage 方法,但是基本都大同小异。咱使用最普通的 sendMessage 方法来分析,代码具体如下:
public final boolean sendMessage(@NonNull Message msg) {
return sendMessageDelayed(msg, 0);
}
Handler.sendMessageDelayed()
public final boolean sendMessageDelayed(@NonNull Message msg, long delayMillis) {
if (delayMillis < 0) {
delayMillis = 0;
}
return sendMessageAtTime(msg, SystemClock.uptimeMillis() + delayMillis);
}
Handler.sendMessageAtTime()
public boolean sendMessageAtTime(@NonNull Message msg, long uptimeMillis) {
MessageQueue queue = mQueue;
if (queue == null) {
RuntimeException e = new RuntimeException(
this + " sendMessageAtTime() called with no mQueue");
Log.w("Looper", e.getMessage(), e);
return false;
}
return enqueueMessage(queue, msg, uptimeMillis);
}
经过几层调用之后,在这里我们拿到了在 ActivityThread 的 main 方法中通过 Looper 创建的 MessageQueue。
并且最后调用 enqueueMessage 方法将 Message 插入到消息队列 MessageQueue 中。
Handler.emqueueMessage()
private boolean enqueueMessage(@NonNull MessageQueue queue, @NonNull Message msg,
long uptimeMillis) {
//注释
msg.target = this;
msg.workSourceUid = ThreadLocalWorkSource.getUid();
if (mAsynchronous) {
msg.setAsynchronous(true);
}
return queue.enqueueMessage(msg, uptimeMillis);
}
注释:将 Handler 自身设置为 Message的target(Handler) 对象。下来咱们看看 MessageQueue 的 enqueueMessage 方法。因此后续 Message 会调用此 Handler 的 dispatchMessage 方法来处理。
MessageQueue.enqueueMessage()
boolean enqueueMessage(Message msg, long when) {
//注释1,非空判断
if (msg.target == null) {
throw new IllegalArgumentException("Message must have a target.");
}
synchronized (this) {
if (msg.isInUse()) {
throw new IllegalStateException(msg + " This message is already in use.");
}
if (mQuitting) {
IllegalStateException e = new IllegalStateException(
msg.target + " sending message to a Handler on a dead thread");
Log.w(TAG, e.getMessage(), e);
msg.recycle();
return false;
}
msg.markInUse();
//注释2,从这朝下都蛮重要的
msg.when = when;
Message p = mMessages;
boolean needWake;
if (p == null || when == 0 || when < p.when) {
// New head, wake up the event queue if blocked.
msg.next = p;
mMessages = msg;
needWake = mBlocked;
} else {
needWake = mBlocked && p.target == null && msg.isAsynchronous();
Message prev;
for (;;) {
prev = p;
p = p.next;
if (p == null || when < p.when) {
break;
}
if (needWake && p.isAsynchronous()) {
needWake = false;
}
}
msg.next = p; // invariant: p == prev.next
prev.next = msg;
}
// We can assume mPtr != 0 because mQuitting is false.
if (needWake) {
nativeWake(mPtr);
}
}
return true;
}
注释1:会判断msg.target == null 没有设置,则直接抛出异常;
注释2:会按照 Message 的时间 when 来有序得插入 MessageQueue 中,可以看出 MessageQueue 实际上是一个有序队列,只不过是按照 Message 的执行时间来排序。
后续就是通过 ActivityThread 的 main 方法中 Looper 创建的 MessageQueue。Looper 从 MessageQueue 中取出 Message 之后,会调用 dispatchMessage 方法进行处理。
至此 Handler 的发送消息和消息处理流程已经介绍完毕。
重点关注
Handler 的 post(Runnable) 与 sendMessage(Message msg) 有什么区别
样例:
public class HandlerActivity extends ActivityBase{
ActivityHandlerBinding binding ;
private Handler handler = new Handler(new Handler.Callback() {
@Override
public boolean handleMessage(@NonNull Message msg) {
switch (msg.what){
case 1:
binding.tvTotle.setText(String.format("哈哈哈哈考了%d",msg.arg1));
break;
}
return false;
}
});
@Override
protected void onCreate(@Nullable @org.jetbrains.annotations.Nullable Bundle savedInstanceState) {
super.onCreate(savedInstanceState);
binding = ActivityHandlerBinding.inflate(getLayoutInflater());
setContentView(binding.getRoot());
binding.btnSendMessage.setOnClickListener(new View.OnClickListener() {
@Override
public void onClick(View v) {
Message msg = new Message();
msg.what=1;
msg.arg1=100;
handler.sendMessage(msg);
}
});
binding.btnPost.setOnClickListener(new View.OnClickListener() {
@Override
public void onClick(View v) {
handler.post(new Runnable() {
@Override
public void run() {
binding.tvTotle.setText(String.format("哈哈哈哈考了%d",80));
}
});
}
});
}
}
Handler.post()
public final boolean post(@NonNull Runnable r) {
return sendMessageDelayed(getPostMessage(r), 0);
}
然后调用 getPostMessage() 传入 Runnable ,咱看看这个是干嘛的?
Handler.getPostMessage()
private static Message getPostMessage(Runnable r) {
Message m = Message.obtain();
m.callback = r;
return m;
}
在这个方法中你会发现getPostMessage()会将 Runnable 赋值到 Message 的 callback 变量中,返回一个Message。并调用 sendMessageDelayed 方法。
Handler.sendMessage()
public final boolean sendMessage(@NonNull Message msg) {
return sendMessageDelayed(msg, 0);
}
对比发现他们都调用 sendMessageDelayed() ,只不过生成的Message方式不同。 sendMessageDelayed() 上文已经讲到了就不多描述了。可以向上翻翻。
可以看出,经过几层调用之后,sendMessageDelayed() 最终会调用 enqueueMessage() 方法将 Message 插入到消息队列 MessageQueue 中。而这个消息队列就是我们刚才分析的在 ActivityThread 的 main 方法中通过 Looper 创建的 MessageQueue。
Looper 通过 loop() 方法从 MessageQueue 中取出 Message ,Message.target(Handrle) 会调用 dispatchMessage 方法进行处理。下面咱再看看它的源码。
Handrle.dispatchMessage()
/**
* Handle system messages here.
* 在这里处理系统消息。
*/
public void dispatchMessage(@NonNull Message msg) {
//注释1
if (msg.callback != null) {
handleCallback(msg);
} else {
//注释2
if (mCallback != null) {
if (mCallback.handleMessage(msg)) {
return;
}
}
handleMessage(msg);
}
}
咱先看看handleCallback方法
Handrle.handleCallback()
private static void handleCallback(Message message) {
message.callback.run();
}
很明显,dispatchMessage 分两种情况:
注释1:msg.callback != null,一般为通过 post(Runnabl) 方式,会直接执行 Runnable 的 run 方法。因此这里的 Runnable 实际上就是一个回调接口,跟线程 Thread 没有任何关系。
注释2:msg.callback == null,这种一般为 sendMessage 的方式,则会调用 Handler 的 hanlerMessage 方法进行处理。
Looper.loop() 为什么不会阻塞主线程
刚才我们了解了,Looper 中的 loop 方法实际上是一个死循环。但是我们的 UI 线程却并没有被阻塞,反而还能够进行各种手势操作,这是为什么呢?在 MessageQueue 的 next 方法中.
MessageQueue.next()
Message next() {
// mPtr :used by native code
final long ptr = mPtr;
if (ptr == 0) {
return null;
}
//-1:仅在第一次迭代期间
int pendingIdleHandlerCount = -1;
//下一个Poll超时时间
int nextPollTimeoutMillis = 0;
for (;;) {
if (nextPollTimeoutMillis != 0) {
//将当前线程中挂起的所有 Binder 命令刷新到内核驱动程序。
//在执行可能会阻塞很长时间的操作之前调用这会很有用,
//以确保任何挂起的对象引用都已被释放,以防止进程持有对象的时间超过它所需的时间。
Binder.flushPendingCommands();
}
//注释:重点来了。
nativePollOnce(ptr, nextPollTimeoutMillis);
...
}
}
MessageQueue.nativePollOnce()
/*non-static for callbacks*/
private native void nativePollOnce(long ptr, int timeoutMillis);
nativePollOnce 方法是一个 native 方法,当调用此 native 方法时,主线程会释放 CPU 资源进入休眠状态,直到下条消息到达或者有事务发生,通过往 pipe 管道写端写入数据来唤醒主线程工作,这里采用的 epoll 机制。下面是关于 nativePollOnce 的部分分析,参考了nativePollOnce函数分析,感兴趣的可以去自己看看,有点懵。等我再努力努力再来看这些吧。
epoll机制:提供了Linux平台上最高效的I/O复用机制。 从调用方法上看,epoll的用法和select/poll非常类似,其主要作用就是I/O复用,即在一个地方等待多个文件句柄的I/O事件。
nativePollOnce的实现函数是android_os_MessageQueue_nativePollOnce。
android_os_MessageQueue_nativePollOnce
frameworks/base/core/jni/android_os_MessageQueue.cpp
static void android_os_MessageQueue_nativePollOnce(JNIEnv* env, jobject obj,
jlong ptr, jint timeoutMillis) {
NativeMessageQueue* nativeMessageQueue = reinterpret_cast<NativeMessageQueue*>(ptr);
//取出NativeMessageQueue对象,并调用它的pollOnce
nativeMessageQueue->pollOnce(env, obj, timeoutMillis);
}
pollOnce()
frameworks/base/core/jni/android_os_MessageQueue.cpp
void NativeMessageQueue::pollOnce(JNIEnv* env, jobject pollObj, int timeoutMillis) {
mPollEnv = env;
mPollObj = pollObj;
//重任传递到Looper的pollOnce函数
mLooper->pollOnce(timeoutMillis);
mPollObj = NULL;
mPollEnv = NULL;
if (mExceptionObj) {
env->Throw(mExceptionObj);
env->DeleteLocalRef(mExceptionObj);
mExceptionObj = NULL;
}
}
pollOnce()
system/core/libutils/include/utils/Looper.h
/**
* 等待事件可用,以毫秒为单位可选超时。
* 为发生事件的所有文件描述符调用回调。
* 如果超时为零,则立即返回而不阻塞。
* 如果超时为负,则无限期等待直到事件出现。
* 如果之前使用wake() 唤醒轮询,则返回POLL_WAKE
* 超时到期,没有调用回调,也没有其他文件
* 描述符已准备就绪。
* 如果调用了一个或多个回调,则返回 POLL_CALLBACK。
* 如果在给定之前没有数据等待超时,则返回 POLL_TIMEOUT。
* 如果等待过程中发生错误,则返回 POLL_ERROR。
* 如果文件描述符有数据,则返回一个 >= 0 包含标识符的值
* 并且它没有回调函数(这里需要调用者来处理它)。
* 在这个(并且只有这个)情况下,outFd、outEvents 和 outData 将包含投票
* 与 fd 关联的事件和数据,否则它们将被设置为 NULL。
*
* 此方法在完成调用适当的回调之前不会返回
* 用于所有已发出信号的文件描述符。
*/
int pollOnce(int timeoutMillis, int* outFd, int* outEvents, void** outData);
inline int pollOnce(int timeoutMillis) {
//timeOutMillis参数为超时等待时间。如果为-1,则表示无限等待,直到有事件发生为止。如果值为0,则无需等待立即返回。
return pollOnce(timeoutMillis, nullptr, nullptr, nullptr);
}
pollOnce()
system/core/libutils/Looper.cpp
int Looper::pollOnce(int timeoutMillis, int* outFd, int* outEvents, void** outData) {
int result = 0;
//一个无限循环
for (;;) {
//mResponses是一个Vector,这里首先需要处理response
while (mResponseIndex < mResponses.size()) {
const Response& response = mResponses.itemAt(mResponseIndex++);
int ident = response.request.ident;
if (ident >= 0) {
//首先处理那些没有callback的Response
int fd = response.request.fd;
int events = response.events;
void* data = response.request.data;
#if DEBUG_POLL_AND_WAKE
ALOGD("%p ~ pollOnce - returning signalled identifier %d: "
"fd=%d, events=0x%x, data=%p",
this, ident, fd, events, data);
#endif
if (outFd != nullptr) *outFd = fd;
if (outEvents != nullptr) *outEvents = events;
if (outData != nullptr) *outData = data;
//实际上,对于没有callback的Response,pollOnce只是返回它的ident,
//并没有实际做什么处理。因为没有callback,所以系统也不知道如何处理
return ident;
}
}
if (result != 0) {
#if DEBUG_POLL_AND_WAKE
ALOGD("%p ~ pollOnce - returning result %d", this, result);
#endif
if (outFd != nullptr) *outFd = 0;
if (outEvents != nullptr) *outEvents = 0;
if (outData != nullptr) *outData = nullptr;
return result;
}
//调用pollInner函数。注意,它在for循环内部
result = pollInner(timeoutMillis);
}
}
Handler 的 sendMessageDelayed 或者 postDelayed 是如何实现的
上面说到,在向 MessageQueue 队列中插入 Message 时,会根据 Message 的执行时间排序。而消息的延时处理的核心实现是在获取 Message 的阶段,接下来看下 MessageQueue 的 next 方法。
MessageQueue.next()
Message next() {
...
for (;;) {
...
nativePollOnce(ptr, nextPollTimeoutMillis);
synchronized (this) {
// 尝试检索下一条消息。 找到就返回。
//获取系统时间。
final long now = SystemClock.uptimeMillis();
Message prevMsg = null;
Message msg = mMessages;
if (msg != null) {
if (now < msg.when) {
// 下一条消息未准备好。 设置超时以在准备好时唤醒。
nextPollTimeoutMillis = (int) Math.min(msg.when - now, Integer.MAX_VALUE);
} else {
// 收到一条消息。
//mBlocked:指示 next() 是否在 pollOnce() 中以非零超时阻塞等待。
mBlocked = false;
if (prevMsg != null) {
prevMsg.next = msg.next;
} else {
mMessages = msg.next;
}
msg.next = null;
if (DEBUG) Log.v(TAG, "Returning message: " + msg);
msg.markInUse();
//返回 Message
return msg;
}
} else {
// 没有更多的消息。
nextPollTimeoutMillis = -1;
}
}
}
}
上面表示从 MessageQueue 中取出一个 Message,但是当前的系统时间小于 Message.when,因此会计算一个 timeout,目的是实现在 timeout 时间段后再将 UI 线程唤醒,因此后续处理 Message 的代码只会在 timeout 时间之后才会被 CPU 执行。
注意:在上述代码中也能看出,如果当前系统时间大于或等于 Message.when,那么会返回 Message 给 Looper.loop()。但是这个逻辑只能保证在 when 之前消息不被处理,不能够保证一定在 when 时被处理。
总结
